Skip to content

本文由 简悦 SimpRead 转码, 原文地址 mp.weixin.qq.com

今天的文章来得晚了一点,就是为了等这个视频,给我们自己的大会做个小推广~

腾讯 TWeb 前端技术大会,将于 10 月 24 日 9 点正式举办!线上直播票限时优惠进行中,请点击下方视频内链接报名参会,了解业界领先技术方向与实践,一起跟大厂技术大咖交流~

1. 引言

============

在使用 React 之前,不知道小伙伴们有没有遇到过 更新卡顿 的问题,如下为 React 应用更新时的火焰图,JS 执行 287 ms 后,渲染任务才开始(25.4ms)。

主流浏览器刷新频率为 60Hz,即每 16.6ms 浏览器刷新一次,每 16.6ms 要完成 JS 执行、重绘重排。而 JS 线程和 GUI 线程是互斥的,在浏览器的一帧里(16.6ms)JS 脚本执行和页面渲染是同步执行的,一旦 JS 脚本执行时间过长,页面就会出现掉帧卡顿。

为了减少 JS 脚本执行的时长,React 重写了架构来解决卡顿问题。

2. React 架构重写

2.1. React16 之前的架构

(图摘自 React Conf 2017 Lin Clack 的  Live)

  • reconciler:调和(也叫协调)器。协调可以理解为:将以虚拟形式存在的 VDOM 与真实 DOM 同步的一个过程(React 官方对 reconciler 的解释更偏向于源码角度)。所以协调器的一个核心就是 diff,React15 的协调也叫栈调和(Stack reconciler)。

  • renderer:渲染器。React 组件发生更新时,调和器通知渲染器将变化的 VDOM 重新渲染到页面。

2.2. React16 架构(Fiber 架构)

React16 重写架构解决卡顿问题。

上文提到,JS 线程和 GUI 线程是互斥的,所以在浏览器的一帧里(16.6ms)JS 脚本执行和页面渲染是同步执行的,一旦 JS 脚本执行时间过长,页面就会出现掉帧卡顿。

而 React15 组件的挂载和更新都采用递归更新,一旦 vDOM 嵌套层次很深,页面就会出现比较严重的卡顿。

(同步渲染,图摘自 React Conf 2017 Lin Clack 的 Live)

那如何解决这个问题呢?

有篇文章 《理解 React Fiber & Concurrent Mode》 通过类比 HTTP 队头阻塞,很好地解释了解决这个问题的原理。

HTTP 队头阻塞的根本原因在于,HTTP 基于 请求-响应 的模型,在同一个 TCP 长连接中,前面的请求没有得到响应,后面的请求就会被阻塞。HTTP/2 提出了通过 二进制分帧 来解决这个问题,原来 Headers + Body 的 HTTP 报文格式,被拆分成一个个的二进制帧,这些帧在 TCP 管道里没有先后顺序,服务器接收到的帧可以是乱序的,因此就解决了排队等待导致的阻塞问题。

React 的卡顿问题和 HTTP 队头阻塞问题的本质是一样的,无法简单地通过提高 CPU 计算速度来解决。解决这个问题的答案,就是在浏览器每一帧的时间里,预留出来一部分给 JS 线程(从 源码 可以看到预留的时间是 5ms)。

// react/packages/scheduler/src/forks/SchedulerHostConfig.default.js// Scheduler periodically yields in case there is other work on the main// thread, like user events. By default, it yields multiple times per frame.// It does not attempt to align with frame boundaries, since most tasks don't// need to be frame aligned; for those that do, use requestAnimationFrame.let yieldInterval = 5;

如果预留的时间用完了,JS 线程还没执行完,那么 JS 线程就会被中断阻塞,GUI 渲染线程获得执行权,这一帧执行完了,React 则继续被中断的任务。其实,浏览器已经实现了这一个 API,参见 requestIdleCallback。由于兼容性等原因,React 实现一套自己的 Polyfill ,这就是 Scheduler(调度器),一起组成了 React16 的新架构:

  • Scheduler:调度器。

  • Reconciler:协调器。由 Stack Reconciler 变成 Fiber Reconciler

  • Renderer:渲染器。

React16 的 Reconciler 和 Renderer 也不再像 React15 一样交替工作,原因很简单,中断更新会带来一个问题 —— 渲染不完全。所以 React16 的解决方法是给 VDOM 打标记,然后统一更新,具体流程如下:

  1. Scheduler 发现浏览器有空闲时间,把更新任务交给 Reconciler;

  2. Reconciler 给需要变化的组件打上 增/删/更新 的 Tag(ReactSideEffectTags);

  3. 当所有组件都打上标记后,才会交给 Renderer 处理。

费这么多时间重写架构就只是为了提升运行时性能吗?

duck 不必,其实 Concurrent Mode 才是架构重写的源动力,也是 React 未来的发展方向。在这个架构基础下,也会有更多的基于 Concurrent Mode 的上层应用产生。

3. Concurrent Mode

3.1 模式介绍

根据 官网 的介绍我们了解到:

Concurrent Mode 是什么?

Concurrent Mode 是 React 的一组新功能。可帮助应用保持响应,并根据用户的设备性能和网速进行适当地调整。

Concurrent Mode 的特性?

  • 可以控制渲染流程,可中断 JS 执行,把控制权交还给浏览器。

  • 并发,引入优先级调度算法,可以并发执行多个更新任务。

  • 将人机交互的研究成果投入实际的应用当中。

所谓的人机交互研究成果,举个例子,对于不同的 UI 交互,人们对于它的 “忍受度 “ 还是有比较大的差别,比如点击和页面跳转,可以忍受稍长时间的等待,但对于文本输入之类的交互,就需要比较比较快的响应。很明显,这两种交互在 UI 的渲染过程中应该有优先级,React 作为 UI 框架,期望通过 Concurrent Mode 将这种优先级的判断给完美地解决掉。

3.2 尝试

demo 尝试

对比一下同步更新和异步更新,在快速输入时候的性能表现。

同步更新

异步更新

结论:同步更新有明显的输入卡顿,异步更新有比较好的响应速度。

demo 有个小细节

demo 使用的是 16.8.3 版本的 React,我们上面提到 React16 做了架构调整,已经从底层支持 Concurrent Mode 了,但是并没有开启 Concurrent Mode。目前只有实验版的 React 才会开启 Concurrent Mode 的新特性。

"react": "16.8.3"

所以在代码里手动调度了一下。

// 后面会提到 scheduleCallback 这个函数import { unstable_scheduleCallback } from"scheduler";const handleChange = e => {  switch (strategy) {    case"async":      unstable_scheduleCallback(() => {          this.setState({ value });      });  }}

4. Concurrent Mode 原理

自底向上了解 Concurrent Mode 原理。

上面提到过 React16 架构重写的源动力是 Concurrent Mode,相较于 React15,新增了 Scheduler 调度器,Reconciler 由 Stack Reconciler 变成 Fiber Reconciler

这一小部分介绍 React 是如何从架构层面,即 Scheduler 和 Reconciler 支持 Concurrent Mode 的特性的。通过这一部分的学习,希望你对上面提到的 Concurrent Mode 是什么、 Concurrent Mode 的特性会有更深层次的理解。

4.1. 概览

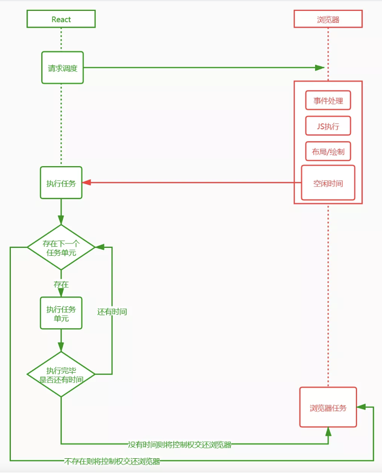
Scheduler 请求调度,等待浏览器有空闲时间通知 Reconciler 执行任务。

此次任务分配的时间切片用完了则中断,线程控制权交还浏览器。

4.2. 时间切片

4.2.1. Scheduler —— 调度

React 为了解决卡顿问题,将更新任务作为时间切片来执行,因此需要一个机制来调度切片,浏览器原生提供了 requestIdelCallback API。

function task(deadline) {  while (true) {    if (!deadline.timeRemaining) {      requestIdleCallback(task);      // 主动退出循环,将控制权交还浏览器      break;    }  };}requestIdleCallback(task);

但是考虑到 requestIdelCallback 的兼容性等问题,React 做了一个 Polyfill 代替 requestIdelCallback,这其实就是 Scheduler,值得一提的是,Scheduler 是独立于 React 的一个库。

在一帧里 JS 的执行顺序,只有 requestIdelCallback 是在浏览器重绘重排之后。退而求其次,我们选择宏任务来代替,setTimeout 是我们最熟悉的宏任务调度函数,但有一个 api 要比它执行顺序靠前,即 MessageChannel。当浏览器不兼容时,再降级使用 setTimeout

所以 上述提到的 api 的执行顺序如下:

4.2.2. 切片标准

默认 5ms(源码),之后会依据系统 fps 来进行调整(源码)。

const forceFrameRate = (fps) => {  if (fps < 0 || fps > 125) {    return;  }  if (fps > 0) {    yieldInterval = Math.floor(1000 / fps);  } else {    yieldInterval = 5;  }};

4.3. Reconciler 改造

有了 Scheduler 的调度能力,我们可以将任务拆分成很多个切片执行,这样我们就能中断长任务,去做一些更高优先级的任务。中断机制最重要的是考虑现场保护和现场还原,React15 的 Stack Reconciler 是用栈递归来做更新任务,会让现场保护变得特别复杂,所以从 React16 开始引入了 Fiber 模型。

Fiber Reconciler 相比较于 Stack Reconciler 做了哪些改变呢?

4.3.1. 数据结构改造

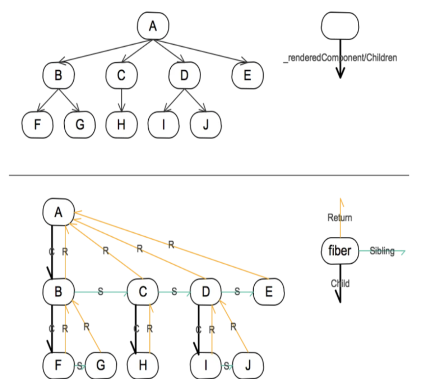
新增 Fiber 数据结构。

Fiber Reconciler 在 diff 时,会依据 VDOM 的信息生成 Fiber 树。

原本基于 VDOM 的递归,就变成基于 Fiber 节点的迭代,同时 Fiber 节点在内存中保存了需要处理的上下文信息,可以很方便地中断和恢复。

备注:VDOM 其实一直都存在,只不过是 diff 的过程新增了一个 Fiber 树的结构。

4.3.2. 生命周期(阶段)改造

React15 的更新过程是一边 diff,一边提交。

引入时间切片后,一边 diff 一边提交的模式显然不再适用。React16 则把更新过程拆成两部分 —— 协调阶段和提交阶段。

协调阶段

协调阶段(diff 阶段)会找出所有节点变更,例如节点新增、删除、属性变更等等(副作用),只有这个阶段可以被中断

static getDerivedStateFromProps()shouldComponentUpdate()Render()

提交阶段

提交阶段将节点变更一次性渲染到页面,这个阶段不可中断。因为这个阶段的生命周期里可能会做一些带 副作用 的操作,如果中断了,可能会重复执行,带来一些意想不到的 bug。

getSnapshotBeforeUpdate()<br style="line-height: 1.6 !important;">componentDidMount()<br style="line-height: 1.6 !important;">componentDidUpdate()<br style="line-height: 1.6 !important;">componentWillUnmount()

4.4. 优先级模型

Concurrent Mode 模式下的更新是异步可中断的更新,除了时间片用完,还有一种中断的可能:正在更新的任务被中断,转而开始一次新的更新。我们可以说后一次的更新打断了正在执行的更新,这就是优先级的概念:后一次任务的优先级更高,打断了正在执行的更低优先级的任务。

4.4.1. expirationTime 模型

Scheduler 除了拥有 requestIdelCallback 的能力,还提供了多种优先级供调度选择。

ImmediatePriority:<br style="line-height: 1.6 !important;">UserBlockingPriority:<br style="line-height: 1.6 !important;">NormalPriority:<br style="line-height: 1.6 !important;">LowPriority:<br style="line-height: 1.6 !important;">IdlePriority:

Scheduler 提供了两个重要的 api:

  • runWithPriority:优先级调度的函数,React 内部所有需要优先级调度的都会用到;

  • scheduleCallback:不同的是可以传一个优先级参数,根据任务优先级的大小先后执行(模拟 requestIdelCallback)。

这里的优先级表示啥呢?

指任务的过期时间(expirationTime),也就是:

  • 过期时间越短,优先级越高

  • 随着时间推移,当前时间越接近过期时间,优先级变高

  • 某个任务的过期时间比当前时间短,表示已经过期,需要立即执行(可能会发生中断)

4.4.2. Lane (s) 模型

Lane (s) 模型是从源码角度来定义的。官方的定义详见 React v17.0 rc 版本发布,发布里提到的” 改进启发式更新算法 “其实就是替换了优先级模型 - Lane (s) 模型,可见 PR。

expirationTime 模型,用过期时间来标识优先级大小对于我们来说有很小的心智成本,但是这种优先级模型仅适合于纯 CPU 的中断恢复,无法区分 CPU 和 IO 任务的优先级,Lane (s) 模型应运而生。

Lane 是什么?看下面的赛车车道,React 优先级寻道的过程就像是赛车竞赛时在争抢赛道。

这是 Fiber Reconciler 中定义的赛道类型:

  • 其中 Lane (s) 表示优先级区间,31 个 bit,每一个 bit 都表示一个优先级,如果有多个 bit 则表示这一类型支持批处理,各种类型的区间不会重合(除了 NonIdleLanes);

  • 其中 InputDiscreteLanes 表示” 用户交互 “触发的更新所拥有的优先级区间,SyncLane 表示同步更新,DefaultLanes 表示异步请求后更新;

React 的每一次 update,都会获得如下的优先级之一:

比如,点击事件获得 InputDiscreteLanePriority,对应优先级区间 InputDiscreteLanes;异步请求获得 DefaultLanePriority,对应优先级区间 DefaultLanes

我们就以” 点击事件 “作为 case,了解它的寻道逻辑。

  • 触发点击事件,此次 update 获得 InputDiscreteLanePriority 优先级;

  • InputDiscreteLanePriority 对应 InputDiscreteLanes 赛道,该赛道包含倒数第 4、5 个位置;

  • 如果第 5 个位置被占用则测试第 4 个,两个都满的话就降级到 InputContinuousLanePriority 赛道寻找。

Lane(s) 模型相较于 expirationTimes 模型更加地细粒度化,可扩展性也更强,也就很好地解决了 CPU 任务和 IO 任务的优先级区分问题。

5. Concurrent Mode 的更多可能

上面说了一堆都是在分析 Concurrent Mode 模式在 CPU 上的表现以及原理。然而它的能力远不止这些, Concurrent Mode 模式下还提供了很多的 API,可能会是未来 React 的一种开发模式。

6. 展望 React18

React17 被业界称作是 “垫脚石” 版本,其最主要的变化就是 Concurrent Mode(Change Log)。

React18 发布公告

Concurrent Mode的特性将会采用渐进式升级的策略,而不是我们熟悉的 "all-or-nothing"。

紧追技术前沿,深挖专业领域

扫码关注我们吧!