Skip to content

本文由 简悦 SimpRead 转码, 原文地址 mp.weixin.qq.com

前言

面试竞争力越来越大,是时候撸一波 Vue 和 React 源码啦;
本文从 20 个层面来对比 Vue 和 React 的源码区别;

如果需要了解 API 的区别,请戳:
Vue 开发必须知道的 36 个技巧
React 开发必须知道的 34 个技巧

文章源码:https://github.com/lanzhsh/react-vue-koa ,原创码字不易,欢迎 star!

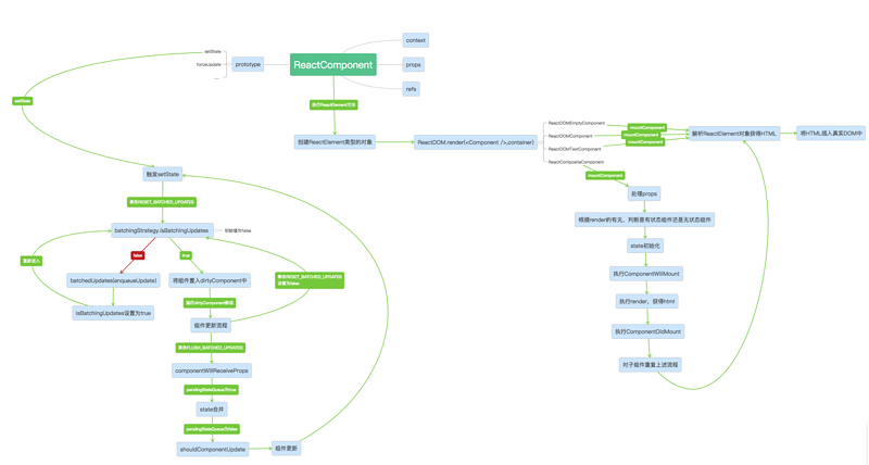
1.Vue 和 React 源码区别

1.1 Vue 源码

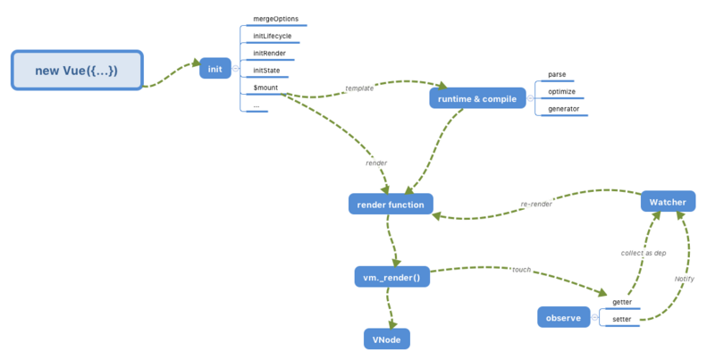
来张 Vue 源码编译过程图图片来源:分析 Vue 源码实现

1.1.1 挂载

初始化 $mounted 会挂载组件, 不存在 render 函数时需要编译 (compile);

1.1.2 compile

1.compile 分为 parse,optimize 和 generate,最终得到 render 函数;

2.parse 调用 parseHtml 方法,方法核心是利用正则解析 template 的指令,class 和 stype,得到 AST;

3.optimize 作用标记 static 静态节点,后面 patch,diff 会跳过静态节点;

4.generate 是将 AST 转化为 render 函数表达式,执行 vm._render 方法将 render 表达式转化为 VNode,得到 render 和 staticRenderFns 字符串;

5.vm._render 方法调用了 VNode 创建的方法 createElement

// render函数表达式(function() {  with(this){    return _c('div',{   //创建一个 div 元素      attrs:{"id":"app"}  //div 添加属性 id      },[        _m(0),  //静态节点 header,此处对应 staticRenderFns 数组索引为 0 的 render function        _v(" "), //空的文本节点        (message) //判断 message 是否存在         //如果存在,创建 p 元素,元素里面有文本,值为 toString(message)        ?_c('p',[_v("\n    "+_s(message)+"\n  ")])        //如果不存在,创建 p 元素,元素里面有文本,值为 No message.        :_c('p',[_v("\n    No message.\n  ")])      ]    )  }})

1.1.3 依赖收集与监听

这部分是数据响应式系统

  1. 调用 observer(),作用是遍历对象属性进行双向绑定;

  2. 在 observer 过程中会注册 Object.defineProperty 的 get 方法进行依赖收集,依赖收集是将 Watcher 对象的实例放入 Dep 中;

3.Object.defineProperty 的 set 会调用 Dep 对象的 notify 方法通知它内部所有的 Watcher 对象调用对应的 update() 进行视图更新;

  1. 本质是发布者订阅模式的应用

1.1.4 diff 和 patch

diff 算法对比差异和调用 update 更新视图:
1.patch 的 differ 是将同层的树节点进行比较, 通过唯一的 key 进行区分,时间复杂度只有 O(n);

  1. 上面将到 set 被触发会调用 watcher 的 update() 修改视图;

3.update 方法里面调用 patch() 得到同级的 VNode 变化;

4.update 方法里面调用 createElm 通过虚拟节点创建真实的 DOM 并插入到它的父节点中;

5.createElm 实质是遍历虚拟 dom,逆向解析成真实 dom;

1.2 React 源码

来张 React 源码编译过程图图片来源:React 源码解析

1.2.1 React.Component

  1. 原型上挂载了 setState 和 forceUpdate 方法;
  2. 提供 props,context,refs 等属性;
  3. 组件定义通过 extends 关键字继承 Component;

1.2.2 挂载

1.render 方法调用了 React.createElement 方法 (实际是 ReactElement 方法);

2.ReactDOM.render(component,mountNode) 的形式对自定义组件 / 原生 DOM / 字符串进行挂载;

  1. 调用了内部的 ReactMount.render,进而执行 ReactMount._renderSubtreeIntoContainer, 就是将子 DOM 插入容器;

4.ReactDOM.render() 根据传入不同参数会创建四大类组件,返回一个 VNode;

  1. 四大类组件封装的过程中,调用了 mountComponet 方法,触发生命周期,解析出 HTML;

1.2.3 组件类型和生命周期

1.ReactEmptyComponent,ReactTextComponent,ReactDOMComponent 组件没有触发生命周期;
2.ReactCompositeComponent 类型调用 mountComponent 方法, 会触发生命周期, 处理 state 执行 componentWillMount 钩子, 执行 render, 获得 html, 执行 componentDidMounted

1.2.4 data 更新 setState

细节请见 3.1

1.2.5 数据绑定

1.setState 更新 data 后, shouldComponentUpdate 为 true 会生成 VNode, 为 false 会结束; 2.VNode 会调用 DOM diff, 为 true 更新组件;

1.3 对比

React:

  1. 单向数据流;
    2.setSate 更新 data 值后,组件自己处理; 3.differ 是首位是除删除外是固定不动的, 然后依次遍历对比;

Vue:
1.v-model 可以实现双向数据流, 但只是 v-bind:value 和 v-on:input 的语法糖;
2. 通过 this 改变值,会触发 Object.defineProperty 的 set,将依赖放入队列,下一个事件循环开始时执行更新时才会进行必要的 DOM 更新,是外部监听处理更新;
3.differcompile 阶段的 optimize 标记了 static 点,可以减少 differ 次数,而且是采用双向遍历方法;

2.React 和 Vue 渲染过程区别

2.1 React

  1. 生成期 (挂载): 参照 1.2.1 2. 更新: 参照 1.1.3 和 1.1.4 3. 卸载: 销毁挂载的组件

2.2 Vue

1.new Vue() 初始化后 initLifecycle(vm),initEvents(vm),initRender(vm),callHook(vm,beforeCreate),initState(vm),callHook(vm,created);

A.initLifecycle, 建立父子组件关系,在当前实例上添加一些属性和生命周期标识。如:children、refs、_isMounted等;   B.initEvents,用来存放除@hook:生命周期钩子名称="绑定的函数"事件的对象。如:$on、$emit等;   C.initRender,用于初始化$slots、$attrs、$listeners;  D.initState,是很多选项初始化的汇总,包括:props、methods、data、computed 和 watch 等;   E.callHook(vm,created)后才挂载实例

2.compileToFunction: 就是将 template 编译成 render 函数;
3.watcher: 就是执行 1.2.3;
4.patch: 就是执行 1.2.4

3.AST 和 VNode 的异同

  1. 都是 JSON 对象;

2.AST 是 HTML,JS,Java 或其他语言的语法的映射对象,VNode 只是 DOM 的映射对象,AST 范围更广;

3.AST 的每层的 element,包含自身节点的信息 (tag,attr 等),同时 parent,children 分别指向其父 element 和子 element,层层嵌套,形成一棵树

<div id="app">  <ul>    <li v-for="item in items">      itemid:{{item.id}}    </li>  </ul></div>//转化为 AST 格式为{    "type": 1,    "tag": "div",    "attrsList": [        {            "name": "id",            "value": "app"        }    ],    "attrsMap": {        "id": "app"    },    "children": [        {            "type": 1,            "tag": "ul",            "attrsList": [],            "attrsMap": {},            "parent": {                "$ref": "$"            },            "children": [                {                    "type": 1,                    "tag": "li",                    // children省略了很多属性,表示格式即可                }            ],            "plain": true        }    ],    "plain": false,    "attrs": [        {            "name": "id",            "value": "\"app\""        }    ]}

4.vnode 就是一系列关键属性如标签名、数据、子节点的集合,可以认为是简化了的 dom:

{  tag: string | void;  data: VNodeData | void;  children: ?Array<VNode>;  text: string | void;  elm: Node | void;  ns: string | void;  context: Component | void;  ...}

5.VNode 的基本分类: EmptyVNode,TextVNode,ComponentVNNode,ElementVNNode,CloneVNode

  1. 创建 VNode
方法一:// 利用createDocumentFragment()创建虚拟 dom 片段// 节点对象包含dom所有属性和方法// html<ul id="ul"></ul>// jsconst element  = document.getElementById('ul');const fragment = document.createDocumentFragment();const browsers = ['Firefox', 'Chrome', 'Opera', 'Safari', 'Internet Explorer'];browsers.forEach(function(browser) {    const li = document.createElement('li');    li.textContent = browser;    fragment.appendChild(li);  // 此处往文档片段插入子节点,不会引起回流 (相当于打包操作)});console.log(fragment)element.appendChild(fragment);  // 将打包好的文档片段插入ul节点,只做了一次操作,时间快,性能好方法二:// 用 JS 对象来模拟 VNodefunction Element (tagName, props, children) {  console.log('this',this)  this.tagName = tagName  this.props = props  this.children = children}let ElementO =new Element('ul', {id: 'list'}, [  new Element('li', {class: 'item'}, ['Item 1']),  new Element('li', {class: 'item'}, ['Item 2']),  new Element('li', {class: 'item'}, ['Item 3'])])// 利用 render 渲染到页面Element.prototype.render = function () {  const el = document.createElement(this.tagName) // 根据tagName构建  const props = this.props  for (const propName in props) { // 设置节点的DOM属性    const propValue = props[propName]    el.setAttribute(propName, propValue)  }  const children = this.children || []  children.forEach(function (child) {    const childEl = (child instanceof Element)      ? child.render() // 如果子节点也是虚拟DOM,递归构建DOM节点      : document.createTextNode(child) // 如果字符串,只构建文本节点    el.appendChild(childEl)  })  return el}console.log('ElementO',ElementO)var ulRoot = ElementO.render()console.log('ulRoot',ulRoot)document.body.appendChild(ulRoot)

4.React 和 Vue 的 differ 算法区

4.1 React

1.Virtual DOM 中的首个节点不执行移动操作(除非它要被移除),以该节点为原点,其它节点都去寻找自己的新位置; 一句话就是首位是老大, 不移动;

  1. 在 Virtual DOM 的顺序中,每一个节点与前一个节点的先后顺序与在 Real DOM 中的顺序进行比较,如果顺序相同,则不必移动,否则就移动到前一个节点的前面或后面;

3.tree diff: 只会同级比较, 如果是跨级的移动, 会先删除节点 A, 再创建对应的 A; 将 O(n3) 复杂度的问题转换成 O(n) 复杂度;

4.component diff:
根据 batchingStrategy.isBatchingUpdates 值是否为 true; 如果 true 同一类型组件, 按照 tree differ 对比; 如果 false 将组件放入 dirtyComponent, 下面子节点全部替换, 具体逻辑看 3.1 setSate

5.element differ:
tree differ 下面有三种节点操作: INSERT_MARKUP(插入)、MOVE_EXISTING(移动)和 REMOVE_NODE(删除)请戳

  1. 代码实现
_updateChildren: function(nextNestedChildrenElements, transaction, context) {   var prevChildren = this._renderedChildren  var removedNodes = {}  var mountImages = []  // 获取新的子元素数组  var nextChildren = this._reconcilerUpdateChildren(    prevChildren,    nextNestedChildrenElements,    mountImages,    removedNodes,    transaction,    context  )  if (!nextChildren && !prevChildren) {    return  }  var updates = null  var name  var nextIndex = 0  var lastIndex = 0  var nextMountIndex = 0  var lastPlacedNode = null  for (name in nextChildren) {    if (!nextChildren.hasOwnProperty(name)) {      continue    }    var prevChild = prevChildren && prevChildren[name]    var nextChild = nextChildren[name]    if (prevChild === nextChild) {      // 同一个引用,说明是使用的同一个component,所以我们需要做移动的操作      // 移动已有的子节点      // NOTICE:这里根据nextIndex, lastIndex决定是否移动      updates = enqueue(        updates,        this.moveChild(prevChild, lastPlacedNode, nextIndex, lastIndex)      )      // 更新lastIndex      lastIndex = Math.max(prevChild._mountIndex, lastIndex)      // 更新component的.mountIndex属性      prevChild._mountIndex = nextIndex    } else {      if (prevChild) {        // 更新lastIndex        lastIndex = Math.max(prevChild._mountIndex, lastIndex)      }      // 添加新的子节点在指定的位置上      updates = enqueue(        updates,        this._mountChildAtIndex(          nextChild,          mountImages[nextMountIndex],          lastPlacedNode,          nextIndex,          transaction,          context        )      )      nextMountIndex++    }    // 更新nextIndex    nextIndex++    lastPlacedNode = ReactReconciler.getHostNode(nextChild)  }  // 移除掉不存在的旧子节点,和旧子节点和新子节点不同的旧子节点  for (name in removedNodes) {    if (removedNodes.hasOwnProperty(name)) {      updates = enqueue(        updates,        this._unmountChild(prevChildren[name], removedNodes[name])      )    }  }  }

4.2 Vue

  1. 自主研发了一套 Virtual DOM,是借鉴开源库 snabbdom,snabbdom 地址

  2. 也是同级比较,因为在 compile 阶段的 optimize 标记了 static 点,可以减少 differ 次数;

3.Vue 的这个 DOM Diff 过程就是一个查找排序的过程,遍历 Virtual DOM 的节点,在 Real DOM 中找到对应的节点,并移动到新的位置上。不过这套算法使用了双向遍历的方式,加速了遍历的速度,更多请戳;

  1. 代码实现:
updateChildren (parentElm, oldCh, newCh) {    let oldStartIdx = 0, newStartIdx = 0  let oldEndIdx = oldCh.length - 1  let oldStartVnode = oldCh[0]  let oldEndVnode = oldCh[oldEndIdx]  let newEndIdx = newCh.length - 1  let newStartVnode = newCh[0]  let newEndVnode = newCh[newEndIdx]  let oldKeyToIdx  let idxInOld  let elmToMove  let before  while (oldStartIdx <= oldEndIdx && newStartIdx <= newEndIdx) {    if (oldStartVnode == null) {   //对于vnode.key的比较,会把oldVnode = null      oldStartVnode = oldCh[++oldStartIdx]    }else if (oldEndVnode == null) {      oldEndVnode = oldCh[--oldEndIdx]    }else if (newStartVnode == null) {      newStartVnode = newCh[++newStartIdx]    }else if (newEndVnode == null) {      newEndVnode = newCh[--newEndIdx]    }else if (sameVnode(oldStartVnode, newStartVnode)) {      patchVnode(oldStartVnode, newStartVnode)      oldStartVnode = oldCh[++oldStartIdx]      newStartVnode = newCh[++newStartIdx]    }else if (sameVnode(oldEndVnode, newEndVnode)) {      patchVnode(oldEndVnode, newEndVnode)      oldEndVnode = oldCh[--oldEndIdx]      newEndVnode = newCh[--newEndIdx]    }else if (sameVnode(oldStartVnode, newEndVnode)) {      patchVnode(oldStartVnode, newEndVnode)      api.insertBefore(parentElm, oldStartVnode.el, api.nextSibling(oldEndVnode.el))      oldStartVnode = oldCh[++oldStartIdx]      newEndVnode = newCh[--newEndIdx]    }else if (sameVnode(oldEndVnode, newStartVnode)) {      patchVnode(oldEndVnode, newStartVnode)      api.insertBefore(parentElm, oldEndVnode.el, oldStartVnode.el)      oldEndVnode = oldCh[--oldEndIdx]      newStartVnode = newCh[++newStartIdx]    }else {      // 使用key时的比较      if (oldKeyToIdx === undefined) {        oldKeyToIdx = createKeyToOldIdx(oldCh, oldStartIdx, oldEndIdx) // 有key生成index表      }      idxInOld = oldKeyToIdx[newStartVnode.key]      if (!idxInOld) {        api.insertBefore(parentElm, createEle(newStartVnode).el, oldStartVnode.el)        newStartVnode = newCh[++newStartIdx]      }      else {        elmToMove = oldCh[idxInOld]        if (elmToMove.sel !== newStartVnode.sel) {          api.insertBefore(parentElm, createEle(newStartVnode).el, oldStartVnode.el)        }else {          patchVnode(elmToMove, newStartVnode)          oldCh[idxInOld] = null          api.insertBefore(parentElm, elmToMove.el, oldStartVnode.el)        }        newStartVnode = newCh[++newStartIdx]      }    }  }  if (oldStartIdx > oldEndIdx) {    before = newCh[newEndIdx + 1] == null ? null : newCh[newEndIdx + 1].el    addVnodes(parentElm, before, newCh, newStartIdx, newEndIdx)  }else if (newStartIdx > newEndIdx) {    removeVnodes(parentElm, oldCh, oldStartIdx, oldEndIdx)  }}

4.3 对比

相同点:
都是同层 differ, 复杂度都为 O(n);

不同点:
1.React 首位是除删除外是固定不动的, 然后依次遍历对比;
2.Vue 的 compile 阶段的 optimize 标记了 static 点, 可以减少 differ 次数, 而且是采用双向遍历方法;

5.React 的 setState 和 Vue 改变值的区别

5.1 setState

1.setState 通过一个队列机制来实现 state 更新,当执行 setState() 时,会将需要更新的 state 浅合并后, 根据变量 isBatchingUpdates(默认为 false) 判断是直接更新还是放入状态队列;

  1. 通过 js 的事件绑定程序 addEventListener 和使用 setTimeout/setInterval 等 React 无法掌控的 API 情况下 isBatchingUpdates 为 false,同步更新。除了这几种情况外 batchedUpdates 函数将 isBatchingUpdates 修改为 true;

  2. 放入队列的不会立即更新 state,队列机制可以高效的批量更新 state。而如果不通过 setState,直接修改 this.state 的值,则不会放入状态队列;

4.setState 依次直接设置 state 值会被合并,但是传入 function 不会被合并;
让 setState 接受一个函数的 API 的设计是相当棒的!不仅符合函数式编程的思想,让开发者写出没有副作用的函数,而且我们并不去修改组件状态,只是把要改变的状态和结果返回给 React,维护状态的活完全交给 React 去做。正是把流程的控制权交给了 React,所以 React 才能协调多个 setState 调用的关系

// 情况一state={  count:0}handleClick() {  this.setState({    count: this.state.count + 1  })  this.setState({    count: this.state.count + 1  })  this.setState({    count: this.state.count + 1  })}// count 值依旧为1// 情况二increment(state, props) {  return {    count: state.count + 1  }}handleClick() {  this.setState(this.increment)  this.setState(this.increment)  this.setState(this.increment)}// count 值为 3
  1. 更新后执行四个钩子: shouleComponentUpdate,componentWillUpdate,render,componentDidUpdate

5.2 Vue 的 this 改变

1.vue 自身维护 一个 更新队列,当你设置 this.a = 'new value',DOM 并不会马上更新;

  1. 在更新 DOM 时是异步执行的。只要侦听到数据变化,Vue 将开启一个队列,并缓冲在同一事件循环中发生的所有数据变更;

  2. 如果同一个 watcher 被多次触发,只会被推入到队列中一次;

  3. 也就是下一个事件循环开始时执行更新时才会进行必要的 DOM 更新和去重;

  4. 所以 for 循环 10000 次 this.a = i vue 只会更新一次,而不会更新 10000 次;

6.data 变化后如果 computed 或 watch 监听则会执行;

  1. Vue 的 v-for 或  React 的 map 中为什么不要用 index 作为 key

6.1 为什么要加 key

6.1.1 React

  1. 上面的 5.1 讲到 React 的 differ 中 element differ 有三种节点操作;

  2. 场景一不加 key:
    新老集合进行 diff 差异化对比,发现 B != A,则创建并插入 B 至新集合,删除老集合 A;以此类推,创建并插入 A、D 和 C,删除 B、C 和 D;
    都是相同的节点,但由于位置发生变化,导致需要进行繁杂低效的删除、创建操作,其实只要对这些节点进行位置移动即可;

  3. 场景二加 key:
    新建:从新集合中取得 E,判断老集合中不存在相同节点 E,则创建新节点 ElastIndex 不做处理 E 的位置更新为新集合中的位置,nextIndex++;
    删除:当完成新集合中所有节点 diff 时,最后还需要对老集合进行循环遍历,判断是否存在新集合中没有但老集合中仍存在的节点,发现存在这样的节点 D,因此删除节点 D;

  4. 总结:
    显然加了 key 后操作步骤要少很多, 性能更好;
    但是都会存在一个问题,上面场景二只需要移动首位,位置就可对应,但是由于首位是老大不能动,所以应该尽量减少将最后一个节点移动到首位,更多请戳。

6.1.2 Vue

Vue 不加 key 场景分析:

  1. 场景一不加 key:
    也会将使用了双向遍历的方式查找, 发现 A,B,C,D 都不等, 先删除再创建;

  2. 场景二加 key: 双向遍历的方式查找只需要创建 E,删除 D,改变 B、C、A 的位置

6.2 为什么 key 不能为 index

这个问题分为两个方面:

  1. 如果列表是纯静态展示,不会 CRUD,这样用 index 作为 key 没得啥问题;

  2. 如果不是

const list = [1,2,3,4];// list 删除 4 不会有问题,但是如果删除了非 4 就会有问题// 如果删除 2const listN= [1,3,4]// 这样index对应的值就变化了,整个 list 会重新渲染
  1. 所以 list 最好不要用 index 作为 key

  2. Redux 和 Vuex 设计思想


7.1 Redux

API:
1.Redux 则是一个纯粹的状态管理系统,React 利用 React-Redux 将它与 React 框架结合起来;

  1. 只有一个用 createStore 方法创建一个 store;

3.action 接收 view 发出的通知,告诉 Store State 要改变,有一个 type 属性;

4.reducer: 纯函数来处理事件,纯函数指一个函数的返回结果只依赖于它的参数,并且在执行过程里面没有副作用, 得到一个新的 state;

源码组成:

1.createStore 创建仓库,接受reducer作为参数  2.bindActionCreator 绑定store.dispatch和action 的关系  3.combineReducers 合并多个reducers  4.applyMiddleware 洋葱模型的中间件,介于dispatch和action之间,重写dispatch5.compose 整合多个中间件6.单一数据流;state 是可读的,必须通过 action 改变;reducer设计成纯函数;

7.2 Vuex

1.Vuex 是吸收了 Redux 的经验,放弃了一些特性并做了一些优化,代价就是 VUEX 只能和 VUE 配合;

2.store: 通过 new Vuex.store 创建 store,辅助函数 mapState;

3.getters: 获取 state,有辅助函数 mapGetters;

4.action: 异步改变 state,像 ajax,辅助函数 mapActions;

5.mutation: 同步改变 state, 辅助函数 mapMutations;

7.3 对比

1.Redux:view——>actions——>reducer——>state变化——>view变化(同步异步一样)2.Vuex:view——>commit——>mutations——>state变化——>view变化(同步操作)   view——>dispatch——>actions——>mutations——>state变化——>view变化(异步操作)

8.redux 为什么要把 reducer 设计成纯函数

  1. 纯函数概念: 一个函数的返回结果只依赖于它的参数 (外面的变量不会改变自己),并且在执行过程里面没有副作用 (自己不会改变外面的变量);

  2. 主要就是为了减小副作用,避免影响 state 值,造成错误的渲染;

  3. 把 reducer 设计成纯函数,便于调试追踪改变记录;

9.Vuex 的 mutation 和 Redux 的 reducer 中为什么不能做异步操作

  1. 在 vuex 里面 actions 只是一个架构性的概念,并不是必须的,说到底只是一个函数,你在里面想干嘛都可以,只要最后触发 mutation 就行;

2.vuex 真正限制你的只有 mutation 必须是同步的这一点(在 redux 里面就好像 reducer 必须同步返回下一个状态一样);

  1. 每一个 mutation 执行完成后都可以对应到一个新的状态(和 reducer 一样),这样 devtools 就可以打个 snapshot 存下来,然后就可以随便 time-travel 了。如果你开着 devtool 调用一个异步的 action,你可以清楚地看到它所调用的 mutation 是何时被记录下来的,并且可以立刻查看它们对应的状态;

  2. 其实就是框架是这么设计的, 便于调试追踪改变记录

  3. 双向绑定和 vuex 是否冲突


  1. 在严格模式中使用 Vuex,当用户输入时,v-model 会试图直接修改属性值,但这个修改不是在 mutation 中修改的,所以会抛出一个错误;

  2. 当需要在组件中使用 vuex 中的 state 时,有 2 种解决方案:

在input中绑定value(vuex中的state),然后监听input的change或者input事件,在事件回调中调用mutation修改state的值;  // 双向绑定计算属性<input v-model="message">computed: {  message: {    get () {      return this.$store.state.obj.message    },    set (value) {      this.$store.commit('updateMessage', value)    }  }}
  1. Vue 的 nextTick 原理

11.1 使用场景

什么时候会用到?
nextTick 的使用原则主要就是解决单一事件更新数据后立即操作 dom 的场景。

11.2 原理

1.vue 用异步队列的方式来控制 DOM 更新和 nextTick 回调先后执行;

2.microtask 因为其高优先级特性,能确保队列中的微任务在一次事件循环前被执行完毕;

  1. 考虑兼容问题,vue 做了 microtask 向 macrotask 的降级方案;

  2. 代码实现:

const simpleNextTick = function queueNextTick (cb) {       return Promise.resolve().then(() => {      cb()    })}simpleNextTick(() => {  console.log(this.$refs.test.innerText)})
  1. Vue 的 data 必须是函数而 React 的 state 是对象

13.1 Vue 的 data 必须是函数

对象是引用类型,内存是存贮引用地址,那么子组件中的 data 属性值会互相污染,产生副作用;
如果是函数,函数的 {} 构成作用域,每个实例相互独立,不会相互影响;

13.2 React 的 state 是对象

因为 state 是定义在函数里面, 作用域已经独立

14.Vue 的合并策略

  1. 生命周期钩子: 合并为数组
function mergeHook (  parentVal,  childVal ) {  return childVal    ? parentVal // 如果 childVal存在      ? parentVal.concat(childVal) // 如果parentVal存在,直接合并      : Array.isArray(childVal) // 如果parentVal不存在        ? childVal  // 如果chilidVal是数组,直接返回        : [childVal] // 包装成一个数组返回    : parentVal  // 如果childVal 不存在 直接返回parentVal }// strats中添加属性,属性名为生命周期各个钩子config._lifecycleHooks.forEach(function (hook) {  strats[hook] = mergeHook // 设置每一个钩子函数的合并策略})

2.watch:合并为数组,执行有先后顺序;

3.assets(components、filters、directives):合并为原型链式结构, 合并的策略就是返回一个合并后的新对象,新对象的自有属性全部来自 childVal, 但是通过原型链委托在了 parentVal 上

function mergeAssets (parentVal, childVal) { // parentVal: Object childVal: Object  var res = Object.create(parentVal || null) // 原型委托  return childVal    ? extend(res, childVal)    : res}config._assetTypes.forEach(function (type) {  strats[type + 's'] = mergeAssets})

4.data 为 function,需要合并执行后的结果,就是执行 parentVal 和 childVal 的函数,然后再合并函数返回的对象;

  1. 自定义合并策略:
Vue.config.optionMergeStrategies.watch = function (toVal, fromVal) {  // return mergedVal}

14.Vue-router 的路由模式

  1. 三种:"hash" | "history" | "abstract";

2.hash(默认),history 是浏览器环境,abstract 是 node 环境;

3.hash: 使用 URL hash 值来作路由,是利用哈希值实现 push、replace、go 等方法;

4.history: 依赖 HTML5 History API 新增的 pushState() 和 replaceState(),需要服务器配置;

5.abstract: 如果发现没有浏览器的 API,路由会自动强制进入这个模式。

15.Vue 的事件机制

class Vue {    constructor() {        //  事件通道调度中心        this._events = Object.create(null);    }    $on(event, fn) {        if (Array.isArray(event)) {            event.map(item => {                this.$on(item, fn);          });      } else {          (this._events[event] || (this._events[event] = [])).push(fn);    }        return this;  }  $once(event, fn) {      function on() {          this.$off(event, on);          fn.apply(this, arguments);        }        on.fn = fn;        this.$on(event, on);        return this;  }  $off(event, fn) {      if (!arguments.length) {          this._events = Object.create(null);          return this;      }      if (Array.isArray(event)) {          event.map(item => {              this.$off(item, fn);        });        return this;      }    const cbs = this._events[event];    if (!cbs) {        return this;}    if (!fn) {        this._events[event] = null;  return this;    }    let cb;    let i = cbs.length;    while (i--) {        cb = cbs[i];        if (cb === fn || cb.fn === fn) {            cbs.splice(i, 1);            break;      }    }    return this;  }  $emit(event) {      let cbs = this._events[event];      if (cbs) {          const args = [].slice.call(arguments, 1);          cbs.map(item => {              args ? item.apply(this, args) : item.call(this);      });    }    return this;  }}

16.keep-alive 的实现原理和缓存策略

  1. 获取 keep-alive 第一个子组件;

  2. 根据 include exclude 名单进行匹配,决定是否缓存。如果不匹配,直接返回组件实例,如果匹配,到第 3 步;

  3. 根据组件 id 和 tag 生成缓存组件的 key,再去判断 cache 中是否存在这个 key,即是否命中缓存,如果命中,用缓存中的实例替代 vnode 实例,然后更新 key 在 keys 中的位置,(LRU 置换策略)。如果没有命中,就缓存下来,如果超出缓存最大数量 max, 删除 cache 中的第一项。

4.keep-alive 是一个抽象组件:它自身不会渲染一个 DOM 元素,也不会出现在父组件链中;

5.LRU 算法: 根据数据的历史访问记录来进行淘汰数据,其实就是访问过的,以后访问概率会高;

6.LRU 实现: 新数据插入到链表头部;每当缓存命中(即缓存数据被访问),则将数据移到链表头部;当链表满的时候,将链表尾部的数据丢弃。

17.Vue 的 set 原理

  1. 由于 Object.observe() 方法废弃了,所以 Vue 无法检测到对象属性的添加或删除;

  2. 原理实现:
    判断是否是数组,是利用 splice 处理值;
    判断是否是对象的属性,直接赋值;
    不是数组,且不是对象属性,创建一个新属性,不是响应数据直接赋值,是响应数据调用 defineReactive;

export function set (target: Array<any> | Object, key: any, val: any): any {// 如果 set 函数的第一个参数是 undefined 或 null 或者是原始类型值,那么在非生产环境下会打印警告信息// 这个api本来就是给对象与数组使用的if (process.env.NODE_ENV !== 'production' &&  (isUndef(target) || isPrimitive(target))) {  warn(`Cannot set reactive property on undefined, null, or primitive value: ${(target: any)}`)}if (Array.isArray(target) && isValidArrayIndex(key)) {  // 类似$vm.set(vm.$data.arr, 0, 3)  // 修改数组的长度, 避免索引>数组长度导致splcie()执行有误  target.length = Math.max(target.length, key)  // 利用数组的splice变异方法触发响应式, 这个前面讲过  target.splice(key, 1, val)  return val}// target为对象, key在target或者target.prototype上。// 同时必须不能在 Object.prototype 上// 直接修改即可, 有兴趣可以看issue: https://github.com/vuejs/vue/issues/6845if (key in target && !(key in Object.prototype)) {  target[key] = val  return val}// 以上都不成立, 即开始给target创建一个全新的属性// 获取Observer实例const ob = (target: any).__ob__// Vue 实例对象拥有 _isVue 属性, 即不允许给Vue 实例对象添加属性// 也不允许Vue.set/$set 函数为根数据对象(vm.$data)添加属性if (target._isVue || (ob && ob.vmCount)) {  process.env.NODE_ENV !== 'production' && warn(    'Avoid adding reactive properties to a Vue instance or its root $data ' +    'at runtime - declare it upfront in the data option.'  )  return val}// target本身就不是响应式数据, 直接赋值if (!ob) {  target[key] = val  return val}// 进行响应式处理defineReactive(ob.value, key, val)ob.dep.notify()return val}https://juejin.im/post/5e04411f6fb9a0166049a073#heading-18
  1. 简写 Redux

function createStore(reducer) {    let state;    let listeners=[];    function getState() {        return state;    }    function dispatch(action) {        state=reducer(state,action);        listeners.forEach(l=>l());    }    function subscribe(listener) {        listeners.push(listener);        return function () {            const index=listeners.indexOf(listener);            listeners.splice(inddx,1);        }    }        dispatch({});        return {        getState,        dispatch,        subscribe    }}

19 react-redux 是如何来实现的

源码组成:
1.connect 将 store 和 dispatch 分别映射成 props 属性对象,返回组件
2.context 上下文 导出 Provider,, 和 consumer
3.Provider 一个接受 store 的组件,通过 context api 传递给所有子组件

  1. react16 的 fiber 理解

1.react 可以分为 differ 阶段和 commit(操作 dom) 阶段;

2.v16 之前是向下递归算法,会阻塞;

3.v16 引入了代号为 fiber 的异步渲染架构;

4.fiber 核心实现了一个基于优先级和 requestIdleCallback 循环任务调度算法;

  1. 算法可以把任务拆分成小任务,可以随时终止和恢复任务,可以根据优先级不同控制执行顺序,更多请戳;

总结

文章源码:[请戳](https://github.com/lanzhsh/react-vue-koa/blob/master/article/React 和 Vue 的 20 个区别 [源码层面].md),原创码字不易,欢迎 star!您的鼓励是我持续创作的动力!

作者:火狼

链接:https://segmentfault.com/a/1190000023110217?_ea=54900467