Skip to content

本文由 简悦 SimpRead 转码, 原文地址 mp.weixin.qq.com

终于有大佬把 React 复杂的流程可视化出来了,让我们来看看效果:

体验这个功能的网址:https://jser.pro/ddir/rie

下面是作者关于这个功能的介绍


我为什么创建它?

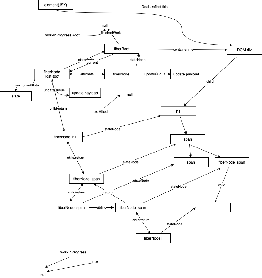
当我在 2021 年首次深入探索 React 时,我为自己绘制了一些图表 [1] 来帮助理解 React 的内部结构,下面是其中之一。

React 内部结构图

显然,这需要大量的手动工作,而且它只是个静态图片,如果我们能自动可视化 React 的内部结构而且让它动起来,是不是更好?我心中有这个可视化工具的想法已经很久了,后来我动手实现了。

如何使用它?

RIE(React 内部结构探索器)[2] 的用户界面应该是很直观的,基本上你可以:

  1. 选择 React 版本(目前支持 18.3.1 和 19-rc)

  2. 编辑你的代码或选择内置代码片段

  3. 点击 “运行” 按钮来检查 React 的内部结构

  4. 交互预览,并查看内部更新。

React Internals Explorer 介绍图

例如,你可以选择 “Suspense - multi throw” 代码片段,看看 React@19 和 React@18 是如何处理不同的。

也许观看我的快速介绍视频 [3] 会更简单。😳

下一步。

RIE(React 内部结构探索器)[4] 仍处于早期阶段,作为 DDIR(深入探索 React)[5] 的配套应用程序,我将尝试覆盖更多流程并使其更加易用。

React 源码深度解析系列封面图

想了解更多关于 React 的内部工作原理吗?可以看看 - 深入探索 React 内部结构

点击访问系列 [6]


  • 欢迎长按图片加 ssh 为好友,我会第一时间和你分享前端行业趋势,学习途径等等。2024 陪你一起度过!

关注公众号,发送消息:

指南,获取高级前端、算法学习路线,是我自己一路走来的实践。

简历,获取大厂简历编写指南,是我看了上百份简历后总结的心血。

面经,获取大厂面试题,集结社区优质面经,助你攀登高峰

因为微信公众号修改规则,如果不标星或点在看,你可能会收不到我公众号文章的推送,请大家将本公众号星标,看完文章后记得点下赞或者在看,谢谢各位!

参考资料

[1]

图表: _https://github.com/JSerZANP/react-source-code-walkthrough-en/blob/main/memo/_

[2]

RIE(React 内部结构探索器): _https://jser.pro/ddir/rie_

[3]

快速介绍视频: _https://youtu.be/qIlfTZxb8_0_

[4]

RIE(React 内部结构探索器): _https://jser.pro/ddir/rie_

[5]

DDIR(深入探索 React): _https://jser.pro/ddir_

[6]

点击访问系列: _https://jser.dev/series/react-source-code-walkthrough_