Skip to content

本文由 简悦 SimpRead 转码, 原文地址 mp.weixin.qq.com

前言

Vue3.0 在去年 9 月正式发布了,也有许多小伙伴都热情的拥抱 Vue3.0。去年年底我们新项目使用 Vue3.0 来开发,这篇文章就是在使用后的一个总结, 包含 Vue3 新特性的使用以及一些用法上的变更。

图片. png

为什么要升级 Vue3

使用 Vue2.x 的小伙伴都熟悉,Vue2.x 中所有数据都是定义在data中,方法定义在methods中的,并且使用this来调用对应的数据和方法。那 Vue3.x 中就可以不这么玩了, 具体怎么玩我们后续再说, 先说一下 Vue2.x 版本这么写有什么缺陷,所以才会进行升级变更的。

回顾 Vue2.x 实现加减

<template>  <div class="homePage">    <p>count: {{ count }}</p>    <p>倍数: {{ multiple }}</p>    <div>        <button style="margin-right:10px" @click="increase">加1</button>        <button @click="decrease">减一</button>    </div>  </div></template><script>export default {  data() {    return {      count: 0,    };  },  computed: {    multiple() {      return 2 * this.count;    },  },  methods: {    increase() {      this.count++;    },    decrease() {      this.count++;    },  },};</script>

上面代码只是实现了对count的加减以及显示倍数, 就需要分别在 data、methods、computed 中进行操作,当我们增加一个需求,就会出现下图的情况:

当我们业务复杂了就会大量出现上面的情况, 随着复杂度上升,就会出现这样一张图, 每个颜色的方块表示一个功能:

甚至一个功能还有会依赖其他功能,全搅合在一起。

当这个组件的代码超过几百行时,这时增加或者修改某个需求, 就要在 data、methods、computed 以及 mounted 中反复的跳转,这其中的的痛苦写过的都知道。

那我们就想啊, 如果可以按照逻辑进行分割,将上面这张图变成下边这张图,是不是就清晰很多了呢, 这样的代码可读性和可维护性都更高:

那么 vue2.x 版本给出的解决方案就是 Mixin, 但是使用 Mixin 也会遇到让人苦恼的问题:

  1. 命名冲突问题

  2. 不清楚暴露出来的变量的作用

  3. 逻辑重用到其他 component 经常遇到问题

关于上面经常出现的问题我就不一一举例了,使用过的小伙伴多多少少都会遇到。文章的重点不是 Mixin, 如果确实想知道的就留言啦~

所以,我们 Vue3.x 就推出了Composition API主要就是为了解决上面的问题,将零散分布的逻辑组合在一起来维护,并且还可以将单独的功能逻辑拆分成单独的文件。接下来我们就重点认识Composition API

Composition API

setup

setup 是 Vue3.x 新增的一个选项, 他是组件内使用 Composition API的入口。

setup 执行时机

我在学习过程中看到很多文章都说 setup 是在 beforeCreatecreated之间, 这个结论是错误的。实践是检验真理的唯一标准, 于是自己去检验了一下:

export default defineComponent ({    beforeCreate() {        console.log("----beforeCreate----");    },    created() {        console.log("----created----");    },    setup() {        console.log("----setup----");    },})

setup 执行时机是在 beforeCreate 之前执行,详细的可以看后面生命周期讲解。

由于在执行setup 时尚未创建组件实例,因此在 setup 选项中没有 this。:::

setup 参数

使用setup时,它接受两个参数:

  1. props: 组件传入的属性

  2. context

setup 中接受的props是响应式的, 当传入新的 props 时,会及时被更新。由于是响应式的, 所以不可以使用 ES6 解构,解构会消除它的响应式。

错误代码示例, 这段代码会让 props 不再支持响应式:

// demo.vueexport default defineComponent ({    setup(props, context) {        const { name } = props        console.log(name)    },})

那在开发中我们想要使用解构,还能保持props的响应式,有没有办法解决呢?大家可以思考一下,在后面toRefs学习的地方为大家解答。

接下来我们来说一下setup接受的第二个参数context,我们前面说了setup中不能访问 Vue2 中最常用的this对象,所以context中就提供了this中最常用的三个属性:attrsslotemit,分别对应 Vue2.x 中的 $attr属性、slot插槽 和$emit发射事件。并且这几个属性都是自动同步最新的值,所以我们每次使用拿到的都是最新值。

reactive、ref 与 toRefs

在 vue2.x 中, 定义数据都是在data中, 但是 Vue3.x 可以使用reactiveref来进行数据定义。

那么refreactive他们有什么区别呢?分别什么时候使用呢?说到这里,我又不得不提一下,看到很多网上文章说 (reactive用于处理对象的双向绑定,ref则处理 js 基础类型的双向绑定)。我其实不太赞同这样的说法,这样很容易初学者认为ref就能处理 js 基本类型, 比如ref也是可以定义对象的双向绑定的啊, 上段代码:

setup() {    const obj = ref({count:1, name:"张三"})    setTimeout(() =>{        obj.value.count = obj.value.count + 1        obj.value.name = "李四"    }, 1000)    return{        obj    }  }

我们将obj.countobj.name绑定到页面上也是可以的;但是reactive函数确实可以代理一个对象, 但是不能代理基本类型,例如字符串、数字、boolean 等。

接下来使用代码展示一下refreactive的使用:

运行效果:

上面的代码中,我们绑定到页面是通过user.name,user.age;这样写感觉很繁琐,我们能不能直接将user中的属性解构出来使用呢? 答案是不能直接对user进行结构, 这样会消除它的响应式, 这里就和上面我们说props不能使用 ES6 直接解构就呼应上了。那我们就想使用解构后的数据怎么办,解决办法就是使用toRefs

toRefs 用于将一个 reactive 对象转化为属性全部为 ref 对象的普通对象。具体使用方式如下:

<template>  <div class="homePage">    <p>第 {{ year }} 年</p>    <p>姓名: {{ nickname }}</p>    <p>年龄: {{ age }}</p>  </div></template><script>import { defineComponent, reactive, ref ,toRefs} from "vue";export default defineComponent({  setup() {    const year = ref(0);    const user = reactive({ nickname: "xiaofan", age: 26, gender: "女" });    setInterval(() =>{        year.value ++        user.age ++    }, 1000)    return {        year,        // 使用reRefs        ...toRefs(user)    }  },});</script>

生命周期钩子

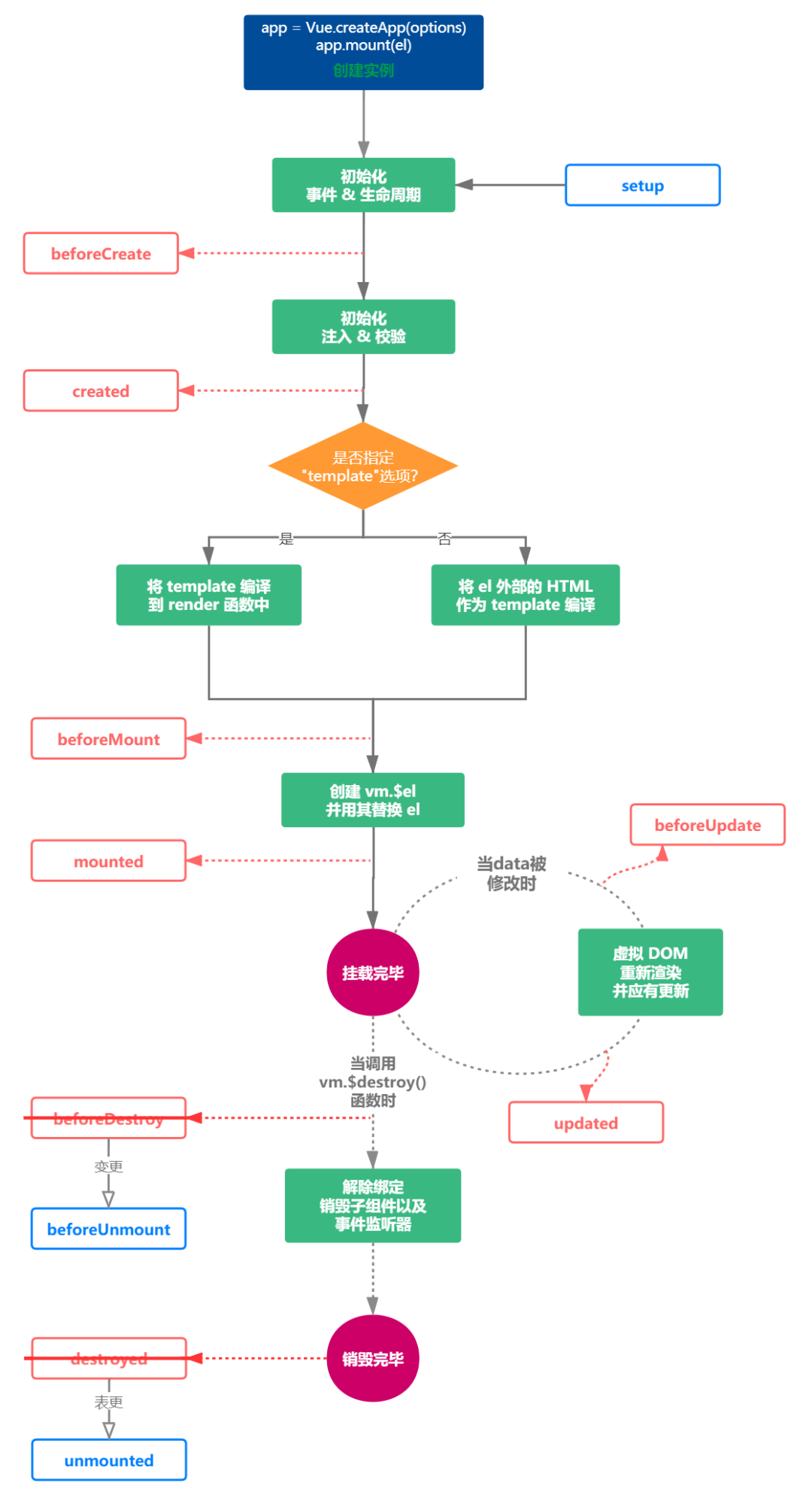
我们可以直接看生命周期图来认识都有哪些生命周期钩子 (图片是根据官网翻译后绘制的):

从图中我们可以看到 Vue3.0 新增了setup,这个在前面我们也详细说了, 然后是将 Vue2.x 中的beforeDestroy名称变更成beforeUnmount; destroyed 表更为 unmounted,作者说这么变更纯粹是为了更加语义化,因为一个组件是一个mountunmount的过程。其他 Vue2 中的生命周期仍然保留。

上边生命周期图中并没包含全部的生命周期钩子, 还有其他的几个, 全部生命周期钩子如图所示:

我们可以看到beforeCreatecreatedsetup替换了(但是 Vue3 中你仍然可以使用, 因为 Vue3 是向下兼容的, 也就是你实际使用的是 vue2 的)。其次,钩子命名都增加了on; Vue3.x 还新增用于调试的钩子函数onRenderTriggeredonRenderTricked

下面我们简单使用几个钩子, 方便大家学习如何使用,Vue3.x 中的钩子是需要从 vue 中导入的:

import { defineComponent, onBeforeMount, onMounted, onBeforeUpdate,onUpdated, onBeforeUnmount, onUnmounted, onErrorCaptured, onRenderTracked, onRenderTriggered} from "vue";export default defineComponent({  // beforeCreate和created是vue2的  beforeCreate() {    console.log("------beforeCreate-----");  },  created() {    console.log("------created-----");  },  setup() {    console.log("------setup-----");    // vue3.x生命周期写在setup中    onBeforeMount(() => {      console.log("------onBeforeMount-----");    });    onMounted(() => {      console.log("------onMounted-----");    });    // 调试哪些数据发生了变化    onRenderTriggered((event) =>{        console.log("------onRenderTriggered-----",event);    })  },});

关于生命周期相关的内容就介绍到这里,下面我们介绍一下 Vue3.x 中watch有什么不同。

watch 与 watchEffect 的用法

watch 函数用来侦听特定的数据源,并在回调函数中执行副作用。默认情况是惰性的,也就是说仅在侦听的源数据变更时才执行回调。

watch(source, callback, [options])

参数说明:

  • source: 可以支持 string,Object,Function,Array; 用于指定要侦听的响应式变量

  • callback: 执行的回调函数

  • options:支持 deep、immediate 和 flush 选项。

接下来我会分别介绍这个三个参数都是如何使用的, 如果你对 watch 的使用不明白的请往下看:

侦听 reactive 定义的数据

import { defineComponent, ref, reactive, toRefs, watch } from "vue";export default defineComponent({  setup() {    const state = reactive({ nickname: "xiaofan", age: 20 });    setTimeout(() =>{        state.age++    },1000)    // 修改age值时会触发 watch的回调    watch(      () => state.age,      (curAge, preAge) => {        console.log("新值:", curAge, "老值:", preAge);      }    );    return {        ...toRefs(state)    }  },});

侦听 ref 定义的数据

const year = ref(0)setTimeout(() =>{    year.value ++ },1000)watch(year, (newVal, oldVal) =>{    console.log("新值:", newVal, "老值:", oldVal);})

侦听多个数据

上面两个例子中,我们分别使用了两个 watch, 当我们需要侦听多个数据源时, 可以进行合并, 同时侦听多个数据:

watch([() => state.age, year], ([curAge, preAge], [newVal, oldVal]) => {    console.log("新值:", curAge, "老值:", preAge);    console.log("新值:", newVal, "老值:", oldVal);});

侦听复杂的嵌套对象

我们实际开发中,复杂数据随处可见, 比如:

const state = reactive({    room: {    id: 100,    attrs: {        size: "140平方米",        type:"三室两厅"    },    },});watch(() => state.room, (newType, oldType) => {    console.log("新值:", newType, "老值:", oldType);}, {deep:true});

如果不使用第三个参数deep:true, 是无法监听到数据变化的。

前面我们提到,默认情况下,watch 是惰性的, 那什么情况下不是惰性的, 可以立即执行回调函数呢?其实使用也很简单, 给第三个参数中设置immediate: true即可。关于flush配置,还在学习,后期会补充

stop 停止监听

我们在组件中创建的watch监听,会在组件被销毁时自动停止。如果在组件销毁之前我们想要停止掉某个监听, 可以调用watch()函数的返回值,操作如下:

const stopWatchRoom = watch(() => state.room, (newType, oldType) => {    console.log("新值:", newType, "老值:", oldType);}, {deep:true});setTimeout(()=>{    // 停止监听    stopWatchRoom()}, 3000)

还有一个监听函数watchEffect, 在我看来watch已经能满足监听的需求,为什么还要有watchEffect呢?虽然我没有 get 到它的必要性,但是还是要介绍一下watchEffect,首先看看它的使用和watch究竟有何不同。

import { defineComponent, ref, reactive, toRefs, watchEffect } from "vue";export default defineComponent({  setup() {    const state = reactive({ nickname: "xiaofan", age: 20 });    let year = ref(0)    setInterval(() =>{        state.age++        year.value++    },1000)    watchEffect(() => {        console.log(state);        console.log(year);      }    );    return {        ...toRefs(state)    }  },});

执行结果首先打印一次stateyear值;然后每隔一秒,打印stateyear值。

从上面的代码可以看出, 并没有像watch一样需要先传入依赖,watchEffect会自动收集依赖, 只要指定一个回调函数。在组件初始化时, 会先执行一次来收集依赖, 然后当收集到的依赖中数据发生变化时, 就会再次执行回调函数。所以总结对比如下:

  1. watchEffect 不需要手动传入依赖

  2. watchEffect 会先执行一次用来自动收集依赖

  3. watchEffect 无法获取到变化前的值, 只能获取变化后的值

留一个思考题:如果定义一个非响应式的值, watch 和 watchEffect 可以监听到值的变化吗?:::

上面介绍了 Vue3 Composition API的部分内容, 还有很多非常好用的 API, 建议直接查看官网 composition-api。

其实我们也能进行自定义封装。

自定义 Hooks

开篇的时候我们使用 Vue2.x 写了一个实现加减的例子, 这里可以将其封装成一个 hook, 我们约定这些「自定义 Hook」以 use 作为前缀,和普通的函数加以区分。

useCount.ts 实现:

import { ref, Ref, computed } from "vue";type CountResultProps = {    count: Ref<number>;    multiple: Ref<number>;    increase: (delta?: number) => void;    decrease: (delta?: number) => void;};export default function useCount(initValue = 1): CountResultProps {    const count = ref(initValue);    const increase = (delta?: number): void => {        if (typeof delta !== "undefined") {            count.value += delta;        } else {            count.value += 1;        }    };    const multiple = computed(() => count.value *2 )    const decrease = (delta?: number): void => {        if (typeof delta !== "undefined") {            count.value -= delta;        } else {            count.value -= 1;        }    };    return {        count,        multiple,        increase,        decrease,    };}

接下来看一下在组件中使用useCount这个 hook:

<template>  <p>count: {{ count }}</p>  <p>倍数: {{ multiple }}</p>  <div>    <button @click="increase()">加1</button>    <button @click="decrease()">减一</button>  </div></template><script lang="ts">import useCount from "../hooks/useCount"; setup() {    const { count, multiple, increase, decrease } = useCount(10);        return {            count,            multiple,            increase,            decrease,        };    },</script>

开篇 Vue2.x 实现,分散在data,method,computed等, 如果刚接手项目,实在无法快速将data字段和method关联起来,而 Vue3 的方式可以很明确的看出,将 count 相关的逻辑聚合在一起, 看起来舒服多了, 而且useCount还可以扩展更多的功能。

项目开发完之后,后续还会写一篇总结项目中使用到的「自定义 Hooks 的文章」,帮助大家更高效的开发, 关于Composition API和自定义 Hooks 就介绍到这里, 接下来简单介绍一下 vue2.x 与 vue3 响应式对比。

简单对比 vue2.x 与 vue3.x 响应式

其实在 Vue3.x 还没有发布 beta 的时候, 很火的一个话题就是Vue3.x 将使用Proxy 取代Vue2.x 版本的 Object.defineProperty

没有无缘无故的爱,也没有无缘无故的恨。为何要将Object.defineProperty换掉呢,咋们可以简单聊一下。

我刚上手 Vue2.x 的时候就经常遇到一个问题,数据更新了啊,为何页面不更新呢?什么时候用$set更新,什么时候用$forceUpdate强制更新,你是否也一度陷入困境。后来的学习过程中开始接触源码,才知道一切的根源都是 Object.defineProperty

对这块想要深入了解的小伙伴可以看这篇文章 为什么 Vue3.0 不再使用 defineProperty 实现数据监听?要详细解释又是一篇文章,这里就简单对比一下Object.defineProperty 与 Proxy

  1. Object.defineProperty只能劫持对象的属性, 而 Proxy 是直接代理对象

由于Object.defineProperty只能劫持对象属性,需要遍历对象的每一个属性,如果属性值也是对象,就需要递归进行深度遍历。但是 Proxy 直接代理对象, 不需要遍历操作

  1. Object.defineProperty对新增属性需要手动进行Observe

因为Object.defineProperty劫持的是对象的属性,所以新增属性时,需要重新遍历对象, 对其新增属性再次使用Object.defineProperty进行劫持。也就是 Vue2.x 中给数组和对象新增属性时,需要使用$set才能保证新增的属性也是响应式的, $set内部也是通过调用Object.defineProperty去处理的。

Teleport

Teleport 是 Vue3.x 新推出的功能, 没听过这个词的小伙伴可能会感到陌生;翻译过来是传送的意思,可能还是觉得不知所以,没事下边我就给大家形象的描述一下。

Teleport 是什么呢?

Teleport 就像是哆啦 A 梦中的「任意门」,任意门的作用就是可以将人瞬间传送到另一个地方。有了这个认识,我们再来看一下为什么需要用到 Teleport 的特性呢,看一个小例子:

在子组件Header中使用到Dialog组件,我们实际开发中经常会在类似的情形下使用到 Dialog ,此时Dialog就被渲染到一层层子组件内部,处理嵌套组件的定位、z-index和样式都变得困难。

Dialog从用户感知的层面,应该是一个独立的组件,从 dom 结构应该完全剥离 Vue 顶层组件挂载的 DOM;同时还可以使用到 Vue 组件内的状态(data或者props)的值。简单来说就是, 即希望继续在组件内部使用Dialog, 又希望渲染的 DOM 结构不嵌套在组件的 DOM 中

此时就需要 Teleport 上场,我们可以用<Teleport>包裹Dialog, 此时就建立了一个传送门,可以将Dialog渲染的内容传送到任何指定的地方。

接下来就举个小例子,看看 Teleport 的使用方式

Teleport 的使用

我们希望 Dialog 渲染的 dom 和顶层组件是兄弟节点关系, 在index.html文件中定义一个供挂载的元素:

<body><div id="app"></div>+ <div id="dialog"></div></body>

定义一个Dialog组件Dialog.vue, 留意 to 属性, 与上面的id选择器一致:

<template>    <teleport to="#dialog">        <div class="dialog">            <div class="dialog_wrapper">                <div class="dialog_header" v-if="title">                    <slot >                        <span>{{title}}</span>                    </slot>                </div>            </div>            <div class="dialog_content">                <slot></slot>            </div>            <div class="dialog_footer">                <slot ></slot>            </div>        </div>    </teleport></template>

最后在一个子组件Header.vue中使用Dialog组件, 这里主要演示 Teleport 的使用,不相关的代码就省略了。header组件

<div class="header">    ...    <navbar />+    <Dialog v-if="dialogVisible"></Dialog></div>...

Dom 渲染效果如下:

图片. png

可以看到,我们使用 teleport 组件,通过 to 属性,指定该组件渲染的位置与 <div></div> 同级,也就是在 body 下,但是 Dialog 的状态 dialogVisible 又是完全由内部 Vue 组件控制.

Suspense

Suspense是 Vue3.x 中新增的特性, 那它有什么用呢?别急,我们通过 Vue2.x 中的一些场景来认识它的作用。

Vue2.x 中应该经常遇到这样的场景:

<template><div>    <div v-if="!loading">        ...    </div>    <div v-if="loading">        加载中...    </div></div></template>

在前后端交互获取数据时, 是一个异步过程,一般我们都会提供一个加载中的动画,当数据返回时配合v-if来控制数据显示。

如果你使用过vue-async-manager这个插件来完成上面的需求, 你对Suspense可能不会陌生,Vue3.x 感觉就是参考了vue-async-manager.

Vue3.x 新出的内置组件Suspense, 它提供两个template slot, 刚开始会渲染一个 fallback 状态下的内容, 直到到达某个条件后才会渲染 default 状态的正式内容, 通过使用Suspense组件进行展示异步渲染就更加的简单。:::warning 如果使用 Suspense, 要返回一个 promise :::Suspense 组件的使用:

<Suspense>        <template #default>            <async-component></async-component>        </template>        <template #fallback>            <div>                Loading...            </div>        </template>    </Suspense>

asyncComponent.vue:

<template><div>    <h4>这个是一个异步加载数据</h4>    <p>用户名:{{user.nickname}}</p>    <p>年龄:{{user.age}}</p></div></template><script>import { defineComponent } from "vue"import axios from "axios"export default defineComponent({    setup(){        const rawData = await axios.get("http://xxx.xinp.cn/user")        return {            user: rawData.data        }    }})</script>

从上面代码来看,Suspense 只是一个带插槽的组件,只是它的插槽指定了defaultfallback 两种状态。

片段(Fragment)

在 Vue2.x 中, template中只允许有一个根节点:

<template>    <div>        <span></span>        <span></span>    </div></template>

但是在 Vue3.x 中,你可以直接写多个根节点, 是不是很爽:

<template>    <span></span>    <span></span></template>

更好的 Tree-Shaking

Vue3.x 在考虑到 tree-shaking的基础上重构了全局和内部 API, 表现结果就是现在的全局 API 需要通过 ES Module的引用方式进行具名引用, 比如在 Vue2.x 中,我们要使用 nextTick:

// vue2.ximport Vue from "vue"Vue.nextTick(()=>{    ...})

Vue.nextTick() 是一个从 Vue 对象直接暴露出来的全局 API,其实 $nextTick() 只是 Vue.nextTick() 的一个简易包装,只是为了方便而把后者的回调函数的 this 绑定到了当前的实例。虽然我们借助webpacktree-shaking, 但是不管我们实际上是否使用Vue.nextTick(), 最终都会进入我们的生产代码, 因为 Vue 实例是作为单个对象导出的, 打包器无法坚持出代码总使用了对象的哪些属性。

在 Vue3.x 中改写成这样:

import { nextTick } from "vue"nextTick(() =>{    ...})

受影响的 API

这是一个比较大的变化, 因为以前的全局 API 现在只能通过具名导入,这一更改会对以下 API 有影响:

  • Vue.nextTick

  • Vue.observable(用 Vue.reactive 替换)

  • Vue.version

  • Vue.compile(仅限完整版本时可用)

  • Vue.set(仅在 2.x 兼容版本中可用)

  • Vue.delete(与上同)

内置工具

出来上面的 API 外, 还有许多内置的组件

重要

以上仅适用于 ES Modules builds,用于支持 tree-shaking 的绑定器——UMD 构建仍然包括所有特性,并暴露 Vue 全局变量上的所有内容 (编译器将生成适当的输出,以使用全局外的 api 而不是导入)。:::

前面都是 Vue3.0 的一些新特性,后面着重介绍一下相对于 Vue2.x 来说, 有什么变更呢?

变更

slot 具名插槽语法

在 Vue2.x 中, 具名插槽的写法:

<!--  子组件中:--><slot ></slot>

在父组件中使用:

<template slot="title">    <h1>歌曲:成都</h1><template>

如果我们要在 slot 上面绑定数据,可以使用作用域插槽,实现如下:

// 子组件 <slot ></slot>export default {    data(){        return{            data:["走过来人来人往","不喜欢也得欣赏","陪伴是最长情的告白"]        }    }}
<!-- 父组件中使用 --><template slot="content" slot-scope="scoped">    <div v-for="item in scoped.data">{{item}}</div><template>

在 Vue2.x 中具名插槽和作用域插槽分别使用slotslot-scope来实现, 在 Vue3.0 中将slotslot-scope进行了合并同意使用。

Vue3.0 中v-slot

<!-- 父组件中使用 --> <template v-slot:content="scoped">   <div v-for="item in scoped.data">{{item}}</div></template><!-- 也可以简写成: --><template #content="{data}">    <div v-for="item in data">{{item}}</div></template>

自定义指令

首先回顾一下 Vue 2 中实现一个自定义指令:

// 注册一个全局自定义指令 `v-focus`Vue.directive('focus', {  // 当被绑定的元素插入到 DOM 中时……  inserted: function (el) {    // 聚焦元素    el.focus()  }})

在 Vue 2 中, 自定义指令通过以下几个可选钩子创建:

  • bind:只调用一次,指令第一次绑定到元素时调用。在这里可以进行一次性的初始化设置。

  • inserted:被绑定元素插入父节点时调用 (仅保证父节点存在,但不一定已被插入文档中)。

  • update:所在组件的 VNode 更新时调用,但是可能发生在其子 VNode 更新之前。指令的值可能发生了改变,也可能没有。但是你可以通过比较更新前后的值来忽略不必要的模板更新 (详细的钩子函数参数见下)。

  • componentUpdated:指令所在组件的 VNode 及其子 VNode 全部更新后调用。

  • unbind:只调用一次,指令与元素解绑时调用。

在 Vue 3 中对自定义指令的 API 进行了更加语义化的修改, 就如组件生命周期变更一样, 都是为了更好的语义化, 变更如下:

所以在 Vue3 中, 可以这样来自定义指令:

const { createApp } from "vue"const app = createApp({})app.directive('focus', {    mounted(el) {        el.focus()    }})

然后可以在模板中任何元素上使用新的 v-focus指令, 如下:

<input v-focus />

v-model 升级

在使用 Vue 3 之前就了解到 v-model 发生了很大的变化, 使用过了之后才真正的 get 到这些变化, 我们先纵观一下发生了哪些变化, 然后再针对的说一下如何使用:

  • 变更:在自定义组件上使用v-model时, 属性以及事件的默认名称变了

  • 变更:v-bind.sync修饰符在 Vue 3 中又被去掉了, 合并到了v-model

  • 新增:同一组件可以同时设置多个 v-model

  • 新增:开发者可以自定义 v-model修饰符

有点懵?别着急,往下看 在 Vue2 中, 在组件上使用 v-model其实就相当于传递了value属性, 并触发了input事件:

<!-- Vue 2 --><search-input v-model="searchValue"><search-input><!-- 相当于 --><search-input :value="searchValue" @input="searchValue=$event"><search-input>

这时v-model只能绑定在组件的value属性上,那我们就不开心了, 我们就像给自己的组件用一个别的属性,并且我们不想通过触发input来更新值,在.async出来之前,Vue 2 中这样实现:

// 子组件:searchInput.vueexport default {    model:{        prop: 'search',        event:'change'    }}

修改后, searchInput 组件使用v-model就相当于这样:

<search-input v-model="searchValue"><search-input><!-- 相当于 --><search-input :search="searchValue" @change="searchValue=$event"><search-input>

但是在实际开发中,有些场景我们可能需要对一个 prop 进行 “双向绑定”, 这里以最常见的 modal 为例子:modal 挺合适属性双向绑定的,外部可以控制组件的visible显示或者隐藏,组件内部关闭可以控制 visible属性隐藏,同时 visible 属性同步传输到外部。组件内部, 当我们关闭modal时, 在子组件中以 update:PropName 模式触发事件:

this.$emit('update:visible', false)

然后在父组件中可以监听这个事件进行数据更新:

<modal :visible="isVisible" @update:visible="isVisible = $event"></modal>

此时我们也可以使用v-bind.async来简化实现:

<modal :visible.async="isVisible"></modal>

上面回顾了 Vue2 中v-model实现以及组件属性的双向绑定,那么在 Vue 3 中应该怎样实现的呢?

在 Vue3 中, 在自定义组件上使用v-model, 相当于传递一个modelValue 属性, 同时触发一个update:modelValue事件:

<modal v-model="isVisible"></modal><!-- 相当于 --><modal :modelValue="isVisible" @update:modelValue="isVisible = $event"></modal>

如果要绑定属性名, 只需要给v-model传递一个参数就行, 同时可以绑定多个v-model

<modal v-model:visible="isVisible" v-model:content="content"></modal><!-- 相当于 --><modal     :visible="isVisible"    :content="content"    @update:visible="isVisible"    @update:content="content"/>

不知道你有没有发现,这个写法完全没有.async什么事儿了, 所以啊,Vue 3 中又抛弃了.async写法, 统一使用v-model

异步组件

Vue3 中 使用 defineAsyncComponent 定义异步组件,配置选项 component 替换为 loader ,Loader 函数本身不再接收 resolve 和 reject 参数,且必须返回一个 Promise,用法如下:

<template>  <!-- 异步组件的使用 -->  <AsyncPage /></tempate><script>import { defineAsyncComponent } from "vue";export default {  components: {    // 无配置项异步组件    AsyncPage: defineAsyncComponent(() => import("./NextPage.vue")),        // 有配置项异步组件    AsyncPageWithOptions: defineAsyncComponent({   loader: () => import(".NextPage.vue"),   delay: 200,    timeout: 3000,   errorComponent: () => import("./ErrorComponent.vue"),   loadingComponent: () => import("./LoadingComponent.vue"), })  },}</script>

参考文章:

vue3 全家桶入门指南

学习一波 Vue3 新特性

了不起的 Vue3(上)

❤️爱心三连击

程序员成长指北