Skip to content

本文由 简悦 SimpRead 转码, 原文地址 mp.weixin.qq.com

点击上方 三分钟学前端,关注公众号

回复交流,加入前端编程面试算法每日一题群

面试官也在看的前端面试资料

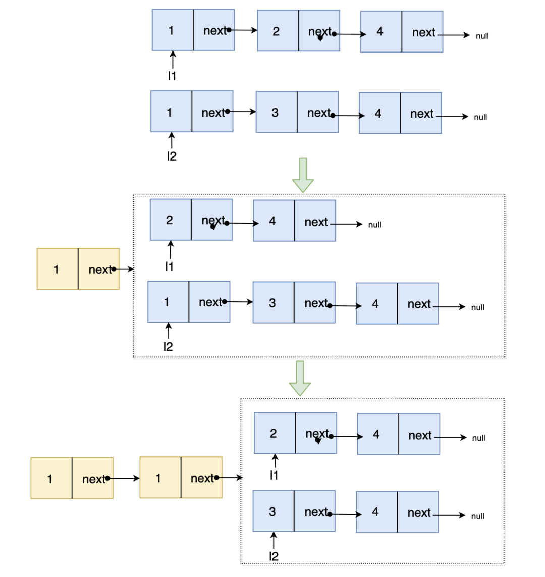
将两个升序链表合并为一个新的升序链表并返回。新链表是通过拼接给定的两个链表的所有节点组成的。

示例:

输入:1->2->4, 1->3->4输出:1->1->2->3->4->4

解答:

确定解题的数据结构: 单链表

确定解题思路: 从链表头开始比较,l1 与 l2 是有序递增的,所以比较 l1.val 与 l2.val 的较小值就是合并后链表的最小值,次小值就是小节点的 next.val 与大节点的 val 比较的较小值,依次递归,直到递归到 l1 l2 均为 null

画图实现: 画图帮助理解一下

确定边界条件: 当递归到任意链表为 null ,直接将 next 指向另外的链表即可,不需要继续递归了

代码实现:

function mergeTwoLists(l1, l2) {    if(l1 === null) {        return l2    }    if(l2 === null) {        return l1    }    if(l1.val <= l2.val) {        l1.next = mergeTwoLists(l1.next, l2)        return l1    } else {        l2.next = mergeTwoLists(l2.next, l1)        return l2    }}

来源:https://github.com/sisterAn/JavaScript-Algorithms

最后

欢迎关注「三分钟学前端」,回复「交流」自动加入前端三分钟进阶群,每日一道编程算法面试题(含解答),助力你成为更优秀的前端开发!

号内回复:

网络」,自动获取三分钟学前端网络篇小书(90 + 页)

JS」,自动获取三分钟学前端 JS 篇小书(120 + 页)

算法」,自动获取 github 2.9k+ 的前端算法小书

面试」,自动获取 github 23.2k+ 的前端面试小书

简历」,自动获取程序员系列的 120 套模版

》》面试官也在看的前端面试资料《《

“在看和转发” 就是最大的