Skip to content

本文由 简悦 SimpRead 转码, 原文地址 mp.weixin.qq.com

roadmap.sh 是一个不错的网站,是经社区努力,旨在创建各类技术栈的路线图、指南和其他教育内容,以帮助指导开发人员选择路径并指导他们的学习。这些技术路线图可以帮助我们了解一门技术,如果我们正在学习某项技术,则可以循着这个路线图来学习和巩固我们的技术能力。

目前,2023 年各技术栈的路线图已经新鲜出炉,这里我们和大家一起来看看其中的 前端开发人员路线图、后端开发人员路线图和 DevOps 路线图。

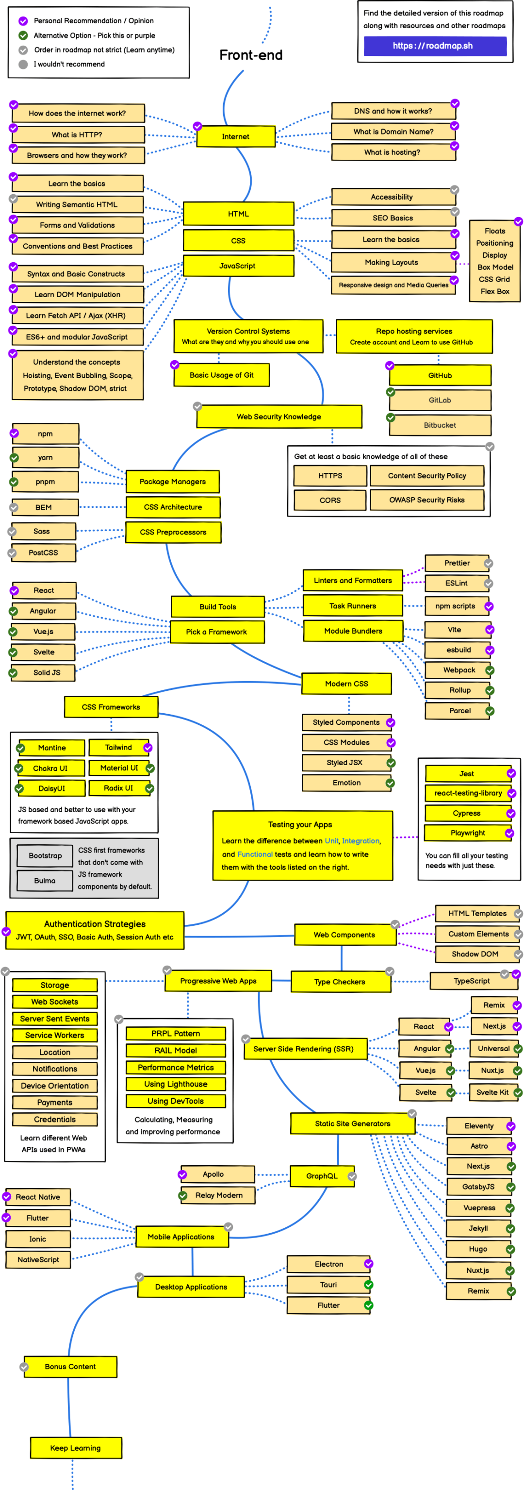
2023 前端技术栈路线图

高分辨率图像可以查看这里:https://roadmap.sh/roadmaps/frontend.png

2023 后端技术栈路线图

高分辨率图像可以查看这里:https://roadmap.sh/roadmaps/backend.png

2023 DevOps 技术栈路线图

高分辨率图像可以查看这里:https://roadmap.sh/roadmaps/devops.png

roadmap.sh 还有许多其它的技术栈路线图,而且目前的路线图是可交互的,每个节点还关联了许多有用的信息。如果你发现这些技术路线图很有价值,可以和所有同事、开发朋友来分享。另外,在 Github 也有官方的仓库 https://github.com/kamranahmedse/developer-roadmap ,有兴趣的读者也可以看看。

当然作为一个开发人员,不管方向是什么,一些基本的技能还通用的,包括:

  • Git:版本控制系统,不管是个人开发还是在公司开发,版本控制都是一个基础技能;

  • 数据结构和算法:任何程序的基石,更好地了解算法和数据结构对于找工作或在当前工作中取得好成绩非常重要;

  • HTTP 或 HTTPS:Web 的基石,所有 Web 开发人员都需要对 HTTP 和 HTTPS 有很好的了解;

  • SSH:允许我们登录到另一台主机,也是我们经常需要使用到的;

这些基础的技能需要我们不段地去积累和实践。