Skip to content

本文由 简悦 SimpRead 转码, 原文地址 mp.weixin.qq.com

作者:wuwhs

https://segmentfault.com/a/1190000023486410

前言

公司的移动端业务需要在用户上传图片是由前端压缩图片大小,再上传到服务器,这样可以减少移动端上行流量,减少用户上传等待时长,优化用户体验。

插播一下,本文案例已整理成插件,已上传 npm ,可通过 npm install js-image-compressor -D 安装使用,可以从 github 下载。

JavaScript 操作压缩图片原理不难,已有成熟 API,然而在实际输出压缩后结果却总有意外,有些图片竟会越压缩越大,加之终端(手机)类型众多,有些手机压缩图片甚至变黑。

所以本文将试图解决如下问题:

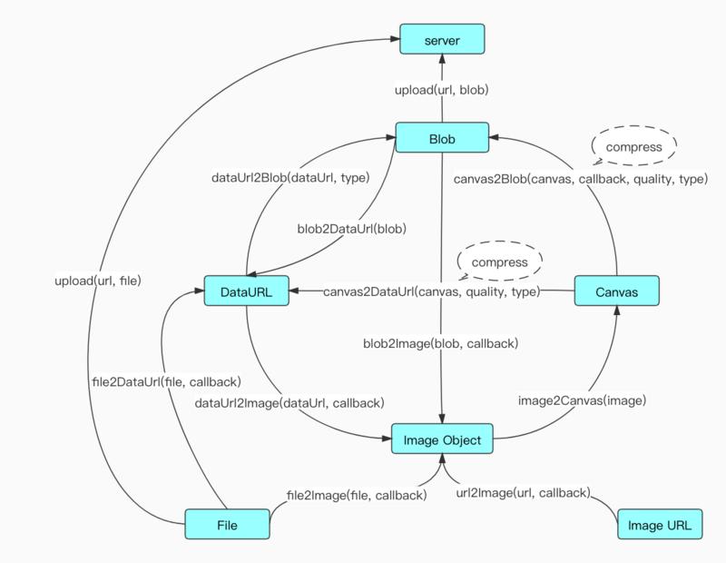
  • 弄清 Image 对象、data URL、Canvas 和 File(Blob)之间的转化关系;

  • 图片压缩关键技巧;

  • 超大图片压缩黑屏问题。

转化关系

在实际应用中有可能使用的情境:大多时候我们直接读取用户上传的 File 对象,读写到画布(canvas)上,利用 Canvas 的 API 进行压缩,完成压缩之后再转成 File(Blob) 对象,上传到远程图片服务器;不妨有时候我们也需要将一个 base64 字符串压缩之后再变为 base64 字符串传入到远程数据库或者再转成  File(Blob) 对象。一般的,它们有如下转化关系:

具体实现

下面将按照转化关系图中的转化方法一一实现。

file2DataUrl(file, callback)

用户通过页面标签 上传的本地图片直接转化 data URL 字符串形式。可以使用 FileReader 文件读取构造函数。FileReader 对象允许 Web 应用程序异步读取存储在计算机上的文件(或原始数据缓冲区)的内容,使用 File 或 Blob 对象指定要读取的文件或数据。该实例方法 readAsDataURL 读取文件内容并转化成 base64 字符串。在读取完后,在实例属性 result 上可获取文件内容。

function file2DataUrl(file, callback) {
  var reader = new FileReader();
  reader.onload = function () {
    callback(reader.result);
  };
  reader.readAsDataURL(file);
}

Data URL 由四个部分组成:前缀(data:)、指示数据类型的 MIME 类型、如果非文本则为可选的 base64 标记、数据本身:

data:<mediatype>,<data>

比如一张 png 格式图片,转化为 base64 字符串形式:data:image/png;base64,iVBORw0KGgoAAAANSUhEUgAAAQAAAAEACAYAAABccqhmAAAgAElEQVR4XuxdB5g。

file2Image(file, callback)

若想将用户通过本地上传的图片放入缓存并 img 标签显示出来,除了可以利用以上方法转化成的 base64 字符串作为图片 src,还可以直接用 URL 对象,引用保存在 File 和 Blob 中数据的 URL。使用对象 URL 的好处是可以不必把文件内容读取到 JavaScript 中 而直接使用文件内容。为此,只要在需要文件内容的地方提供对象 URL 即可。

function file2Image(file, callback) {
  var image = new Image();
  var URL = window.webkitURL || window.URL;
  if (URL) {
    var url = URL.createObjectURL(file);
    image.onload = function() {
      callback(image);
      window.revokeObjectURL(url);
    };
    image.src = url;
  } else {
    inputFile2DataUrl(file, function(dataUrl) {
      image.onload = function() {
        callback(image);
      }
      image.src = dataUrl;
    });
  }
}

注意:要创建对象 URL,可以使用 window.URL.createObjectURL() 方法,并传入 File 或 Blob 对象。如果不再需要相应数据,最好释放它占用的内容。但只要有代码在引用对象 URL,内存就不会释放。要手工释放内存,可以把对象 URL 传给 window.revokeObjectURL()。

url2Image(url, callback)

通过图片链接(url)获取图片 Image 对象,由于图片加载是异步的,因此放到回调函数 callback 回传获取到的 Image 对象。

function url2Image(url, callback) {
  var image = new Image();
  image.src = url;
  image.onload = function() {
    callback(image);
  }
}

image2Canvas(image)

利用 drawImage() 方法将 Image 对象绘画在 Canvas 对象上。

drawImage 有三种语法形式:

void ctx.drawImage(image, dx, dy);
 void ctx.drawImage(image, dx, dy, dWidth, dHeight);
 void ctx.drawImage(image, sx, sy, sWidth, sHeight, dx, dy, dWidth, dHeight);

参数:

  • image 绘制到上下文的元素;

  • sx 绘制选择框左上角以 Image 为基准 X 轴坐标;

  • sy 绘制选择框左上角以 Image 为基准 Y 轴坐标;

  • sWidth 绘制选择框宽度;

  • sHeight 绘制选择框宽度;

  • dx Image 的左上角在目标 canvas 上 X 轴坐标;

  • dy Image 的左上角在目标 canvas 上 Y 轴坐标;

  • dWidth Image 在目标 canvas 上绘制的宽度;

  • dHeight Image 在目标 canvas 上绘制的高度;

function image2Canvas(image) {
  var canvas = document.createElement('canvas');
  var ctx = canvas.getContext('2d');
  canvas.width = image.naturalWidth;
  canvas.height = image.naturalHeight;
  ctx.drawImage(image, 0, 0, canvas.width, canvas.height);
  return canvas;
}

canvas2DataUrl(canvas, quality, type)

HTMLCanvasElement 对象有 toDataURL(type, encoderOptions) 方法,返回一个包含图片展示的 data URL 。同时可以指定输出格式和质量。

参数分别为:

  • type 图片格式,默认为 image/png。

  • encoderOptions 在指定图片格式为 image/jpeg 或 image/webp 的情况下,可以从 0 到 1 的区间内选择图片的质量。如果超出取值范围,将会使用默认值 0.92,其他参数会被忽略。

function canvas2DataUrl(canvas, quality, type) {
  return canvas.toDataURL(type || 'image/jpeg', quality || 0.8);
}

dataUrl2Image(dataUrl, callback)

图片链接也可以是 base64 字符串,直接赋值给 Image 对象 src 即可。

function dataUrl2Image(dataUrl, callback) {
  var image = new Image();
  image.onload = function() {
    callback(image);
  };
  image.src = dataUrl;
}

dataUrl2Blob(dataUrl, type)

将 data URL 字符串转化为 Blob 对象。主要思路是:先将 data URL 数据(data) 部分提取出来,用 atob 对经过 base64 编码的字符串进行解码,再转化成 Unicode 编码,存储在 Uint8Array(8 位无符号整型数组,每个元素是一个字节) 类型数组,最终转化成 Blob 对象。

function dataUrl2Blob(dataUrl, type) {
  var data = dataUrl.split(',')[1];
  var mimePattern = /^data:(.*?)(;base64)?,/;
  var mime = dataUrl.match(mimePattern)[1];
  var binStr = atob(data);
  var arr = new Uint8Array(len);

  for (var i = 0; i < len; i++) {
    arr[i] = binStr.charCodeAt(i);
  }
  return new Blob([arr], {type: type || mime});
}

canvas2Blob(canvas, callback, quality, type)

HTMLCanvasElement 有 toBlob(callback, [type], [encoderOptions]) 方法创造 Blob 对象,用以展示 canvas 上的图片;这个图片文件可以被缓存或保存到本地,由用户代理端自行决定。第二个参数指定图片格式,如不特别指明,图片的类型默认为 image/png,分辨率为 96dpi。第三个参数用于针对 image/jpeg 格式的图片进行输出图片的质量设置。

function canvas2Blob(canvas, callback, quality, type){
  canvas.toBlob(function(blob) {
    callback(blob);
  }, type || 'image/jpeg', quality || 0.8);
}

为兼容低版本浏览器,作为 toBlob 的 polyfill 方案,可以用上面 data URL 生成 Blob 方法 dataUrl2Blob 作为 HTMLCanvasElement 原型方法。

if (!HTMLCanvasElement.prototype.toBlob) {
 Object.defineProperty(HTMLCanvasElement.prototype, 'toBlob', {
  value: function (callback, type, quality) {
    let dataUrl = this.toDataURL(type, quality);
    callback(dataUrl2Blob(dataUrl));
  }
 });
}

blob2DataUrl(blob, callback)

将 Blob 对象转化成 data URL 数据,由于 FileReader 的实例 readAsDataURL 方法不仅支持读取文件,还支持读取 Blob 对象数据,这里复用上面 file2DataUrl 方法即可:

function blob2DataUrl(blob, callback) {
  file2DataUrl(blob, callback);
}

blob2Image(blob, callback)

将 Blob 对象转化成 Image 对象,可通过 URL 对象引用文件,也支持引用 Blob 这样的类文件对象,同样,这里复用上面 file2Image 方法即可:

function blob2Image(blob, callback) {
  file2Image(blob, callback);
}

upload(url, file, callback)

上传图片(已压缩),可以使用 FormData 传入文件对象,通过 XHR 直接把文件上传到服务器。

function upload(url, file, callback) {
  var xhr = new XMLHttpRequest();
  var fd = new FormData();
  fd.append('file', file);
  xhr.onreadystatechange = function () {
    if (xhr.readyState === 4 && xhr.status === 200) {
      // 上传成功
      callback && callback(xhr.responseText);
    } else {
      throw new Error(xhr);
    }
  }
  xhr.open('POST', url, true);
  xhr.send(fd);
}

也可以使用 FileReader 读取文件内容,转化成二进制上传

function upload(url, file) {
  var reader = new FileReader();
  var xhr = new XMLHttpRequest();

  xhr.open('POST', url, true);
  xhr.overrideMimeType('text/plain; charset=x-user-defined-binary');

  reader.onload = function() {
    xhr.send(reader.result);
  };
  reader.readAsBinaryString(file);
}

实现简易图片压缩

在熟悉以上各种图片转化方法的具体实现,将它们封装在一个公用对象 util 里,再结合压缩转化流程图,这里我们可以简单实现图片压缩了:

首先将上传图片转化成 Image 对象,再将写入到 Canvas 画布,最后由 Canvas 对象 API 对图片的大小和尺寸输出调整,实现压缩目的。

/**
 * 简易图片压缩方法
 * @param {Object} options 相关参数
 */
(function (win) {
  var REGEXP_IMAGE_TYPE = /^image\//;
  var util = {};
  var defaultOptions = {
    file: null,
    quality: 0.8
  };
  var isFunc = function (fn) { return typeof fn === 'function'; };
  var isImageType = function (value) { return REGEXP_IMAGE_TYPE.test(value); };

  /**
   * 简易图片压缩构造函数
   * @param {Object} options 相关参数
   */
  function SimpleImageCompressor(options) {
    options = Object.assign({}, defaultOptions, options);
    this.options = options;
    this.file = options.file;
    this.init();
  }

  var _proto = SimpleImageCompressor.prototype;
  win.SimpleImageCompressor = SimpleImageCompressor;

  /**
   * 初始化
   */
  _proto.init = function init() {
    var _this = this;
    var file = this.file;
    var options = this.options;

    if (!file || !isImageType(file.type)) {
      console.error('请上传图片文件!');
      return;
    }

    if (!isImageType(options.mimeType)) {
      options.mimeType = file.type;
    }

    util.file2Image(file, function (img) {
      var canvas = util.image2Canvas(img);
      file.width = img.naturalWidth;
      file.height = img.naturalHeight;
      _this.beforeCompress(file, canvas);

      util.canvas2Blob(canvas, function (blob) {
        blob.width = canvas.width;
        blob.height = canvas.height;
        options.success && options.success(blob);
      }, options.quality, options.mimeType)
    })
  }

  /**
   * 压缩之前,读取图片之后钩子函数
   */
  _proto.beforeCompress = function beforeCompress() {
    if (isFunc(this.options.beforeCompress)) {
      this.options.beforeCompress(this.file);
    }
  }

  // 省略 `util` 公用方法定义
  // ...

  // 将 `util` 公用方法添加到实例的静态属性上
  for (key in util) {
    if (util.hasOwnProperty(key)) {
      SimpleImageCompressor[key] = util[key];
    }
  }
})(window)

这个简易图片压缩方法调用和入参:

var fileEle = document.getElementById('file');

fileEle.addEventListener('change', function () {
  file = this.files[0];

  var options = {
    file: file,
    quality: 0.6,
    mimeType: 'image/jpeg',
    // 压缩前回调
    beforeCompress: function (result) {
      console.log('压缩之前图片尺寸大小: ', result.size);
      console.log('mime 类型: ', result.type);
      // 将上传图片在页面预览
      // SimpleImageCompressor.file2DataUrl(result, function (url) {
      //   document.getElementById('origin').src = url;
      // })
    },
    // 压缩成功回调
    success: function (result) {
      console.log('压缩之后图片尺寸大小: ', result.size);
      console.log('mime 类型: ', result.type);
      console.log('压缩率:', (result.size / file.size * 100).toFixed(2) + '%');

      // 生成压缩后图片在页面展示
      // SimpleImageCompressor.file2DataUrl(result, function (url) {
      //   document.getElementById('output').src = url;
      // })

      // 上传到远程服务器
      // SimpleImageCompressor.upload('/upload.png', result);
    }
  };

  new SimpleImageCompressor(options);
}, false);

如果看到这里的客官不嫌弃这个 demo 太简单可以戳这里试试水。如果你有足够的耐心多传几种类型图片就会发现还存在如下问题:

  • 压缩输出图片寸尺固定为原始图片尺寸大小,而实际可能需要控制输出图片尺寸,同时达到尺寸也被压缩目的;

  • png 格式图片同格式压缩,压缩率不高,还有可能出现 “不减反增” 现象;

  • 有些情况,其他格式转化成 png 格式也会出现 “不减反增” 现象;

  • 大尺寸 png 格式图片在一些手机上,压缩后出现 “黑屏” 现象;

改进版图片压缩

俗话说 “罗马不是一天建成的”,通过上述实验,我们发现了很多不足,下面将逐条问题分析,寻求解决方案。

压缩输出图片寸尺固定为原始图片尺寸大小,而实际可能需要控制输出图片尺寸,同时达到尺寸也被压缩目的;

为了避免压缩图片变形,一般采用等比缩放,首先要计算出原始图片宽高比 aspectRatio,用户设置的高乘以 aspectRatio,得出等比缩放后的宽,若比用户设置宽的小,则用户设置的高为为基准缩放,否则以宽为基准缩放。

var aspectRatio = naturalWidth / naturalHeight;
var width = Math.max(options.width, 0) || naturalWidth;
var height = Math.max(options.height, 0) || naturalHeight;
if (height * aspectRatio > width) {
  height = width / aspectRatio;
} else {
  width = height * aspectRatio;
}

输出图片的尺寸确定了,接下来就是按这个尺寸创建一个 Canvas 画布,将图片画上去。这里可以将上面提到的 image2Canvas 方法稍微做一下改造:

function image2Canvas(image, destWidth, destHeight) {
  var canvas = document.createElement('canvas');
  var ctx = canvas.getContext('2d');
  canvas.width = destWidth || image.naturalWidth;
  canvas.height = destHeight || image.naturalHeight;
  ctx.drawImage(image, 0, 0, canvas.width, canvas.height);
  return canvas;
}

png 格式图片同格式压缩,压缩率不高,还有可能出现 “不减反增” 现象

一般的,不建议将 png 格式图片压缩成自身格式,这样压缩率不理想,有时反而会造成自身质量变得更大。

因为我们在 “具体实现” 中两个有关压缩关键 API:

  • toBlob(callback, [type], [encoderOptions]) 参数 encoderOptions 用于针对 image/jpeg 格式的图片进行输出图片的质量设置;

  • toDataURL(type, encoderOptions 参数 encoderOptions 在指定图片格式为 image/jpeg 或 image/webp 的情况下,可以从 0 到 1 的区间内选择图片的质量。

均未对 png 格式图片有压缩效果。

有个折衷的方案,我们可以设置一个阈值,如果 png 图片的质量小于这个值,就还是压缩输出 png 格式,这样最差的输出结果不至于质量太大,在此基础上,如果压缩后图片大小 “不减反增”,我们就兜底处理输出源图片给用户。当图片质量大于某个值时,我们压缩成 jpeg 格式。

// `png` 格式图片大小超过 `convertSize`, 转化成 `jpeg` 格式
if (file.size > options.convertSize && options.mimeType === 'image/png') {
  options.mimeType = 'image/jpeg';
}
// 省略一些代码
// ...
// 用户期待的输出宽高没有大于源图片的宽高情况下,输出文件大小大于源文件,返回源文件
if (result.size > file.size && !(options.width > naturalWidth || options.height > naturalHeight)) {
  result = file;
}

大尺寸 png 格式图片在一些手机上,压缩后出现 “黑屏” 现象;

由于各大浏览器对 Canvas 最大尺寸支持不同

如果图片尺寸过大,在创建同尺寸画布,再画上图片,就会出现异常情况,即生成的画布没有图片像素,而画布本身默认给的背景色为黑色,这样就导致图片 “黑屏” 情况。

这里可以通过控制输出图片最大宽高防止生成画布越界,并且用透明色覆盖默认黑色背景解决解决 “黑屏” 问题:

// ...
// 限制最小和最大宽高
var maxWidth = Math.max(options.maxWidth, 0) || Infinity;
var maxHeight = Math.max(options.maxHeight, 0) || Infinity;
var minWidth = Math.max(options.minWidth, 0) || 0;
var minHeight = Math.max(options.minHeight, 0) || 0;

if (maxWidth < Infinity && maxHeight < Infinity) {
  if (maxHeight * aspectRatio > maxWidth) {
    maxHeight = maxWidth / aspectRatio;
  } else {
    maxWidth = maxHeight * aspectRatio;
  }
} else if (maxWidth < Infinity) {
  maxHeight = maxWidth / aspectRatio;
} else if (maxHeight < Infinity) {
  maxWidth = maxHeight * aspectRatio;
}

if (minWidth > 0 && minHeight > 0) {
  if (minHeight * aspectRatio > minWidth) {
    minHeight = minWidth / aspectRatio;
  } else {
    minWidth = minHeight * aspectRatio;
  }
} else if (minWidth > 0) {
  minHeight = minWidth / aspectRatio;
} else if (minHeight > 0) {
  minWidth = minHeight * aspectRatio;
}

width = Math.floor(Math.min(Math.max(width, minWidth), maxWidth));
height = Math.floor(Math.min(Math.max(height, minHeight), maxHeight));

// ...
// 覆盖默认填充颜色 (#000)
var fillStyle = 'transparent';
context.fillStyle = fillStyle;

到这里,上述的意外问题被我们一一解决了,如需体验改进版的图片压缩 demo 的小伙伴可以戳这里

总结

我们梳理了通过页面标签 上传本地图片到图片被压缩整个过程,也覆盖到了在实际使用中还存在的一些意外情况,提供了相应的解决方案。将改进版图片压缩整理成插件,已上传 npm ,可通过 npm install js-image-compressor -D 安装使用,可以从 github 下载。整理匆忙,如有问题欢迎大家指正,完~

❤️ 看完三件事

如果你觉得这篇内容对你挺有启发,我想邀请你帮我三个小忙:

  1. 点个「在看」,让更多的人也能看到这篇内容(喜欢不点在看,都是耍流氓 -_-)

  2. 关注我的官网 https://muyiy.cn,让我们成为长期关系

  3. 关注公众号「高级前端进阶」,公众号后台回复「面试题」 送你高级前端面试题,回复「加群」加入面试互助交流群

》》面试官都在用的题库,快来看看《《