Skip to content

本文由 简悦 SimpRead 转码, 原文地址 mp.weixin.qq.com

State of JS

这篇文章继续我们的‘跨平台’之旅, 之前我们聊过:

  • 编写‘跨版本’ 的组件库: 如何实现支持跨 Vue 2/3 的组件库

  • 编写‘跨框架’的组件:来一瓶 Web Component 魔法胶水

  • 跨平台的运行容器: 使用 Docker 实现前端应用的标准化构建、部署和运行

  • 编写跨运行时的程序

今天继续来聊一下怎么编写‘跨平台’的构建插件,前端构建工具一直都是一个比较卷的赛道,毕竟它是前端工程化的重要一环,此时此刻它正在经历着新一轮的变革 —— 使用系统编程语言 (如 Rust、Go) 重构。

从 Webpack、Parcel,到 Vite, 再到 Turbopack、Rspack、Bun… 百花齐放。

那问题又来了,新的构建工具出来,意味着又有新的 “技术债” 产生。

在这个技术快速发展的时代,新旧并存的局面没办法避免。作为库的开发者,我们希望我们的库能够服务更多的人,那 “跨平台” 是我们不得不考虑的问题。

怎么开发一个跨平台的构建插件呢?

首先我们要站在更高的角度审视这些构建工具,这些构建工具主要做什么工作?从它们暴露的插件 API 中抽象共性。这些构建工具目的都是一致的,无非就是:

  • 文件预处理 / 转换。比如 sass、typescript、image、icon 等,前端需要处理的各类资源的处理

  • 依赖关系处理。解析和处理模块之间的依赖关系

  • 代码输出。包含代码合并、代码优化、产物输出等。

主要的差异点无非就是实现不同,进而在扩展性、构建性能上面也会有不同的表现。

接下来我们就挑两个目前比较主流的构建工具来喵喵看,我挑选的是 WebpackRollup( Vite 也是基于 Rollup 的,两者差异不大)。

Webpack

尽管这几年受到了 Vite 等方案的挑战,但不得不承认,Webpack 依旧是王,至少在生态和存量市场上。

Webpack 是基于事件驱动(Event Driven) 的插件式编译器。Webpack 就是一个非常典型的微内核架构, 可以说 Webpack 的内核就是 Tapable,非常小、非常优雅。非常值得我们去反复咀嚼研究

几乎所有的功能,不管是内置的、还是第三方的都是通过插件的形式实现。包括我们看到的所有的 webpack 配置, 都会被解析转换成相应的插件,而配置不过是方便用户使用的用户界面罢了

Webpack 通过 Tapable Hooks 暴露了丰富的生命周期钩子,支持开发者对编译器、模块查找、文件转换、优化、产物生成的每一个细节进行定制。

💡  了解 Webpack 的一些基本概念。

  • Compiler:即 Webpack 编译器本身,它从整体上管理 Webpack 的生命周期,负责处理配置、加载插件、构造核心的对象(Compilation、Resolver、Modulefactory 等),可以认为就是一个全局的管理者。

  • Compilation: 由 Compiler 创建,可以认为是 Webpack 的核心大脑,Webpack 的大部分工作由它完成,它包含依赖图 (Dependency Graph) 的构造、负责模块构造、转换、优化、资源输出等各种核心的流程。

  • Resolver:模块查找器,简单说就是将相对路径转换为绝对路径

  • Module: JavaScript 模块在 Webpack 内的表示

  • Module Factory:Module 构造工厂

  • Parser:解析 Module 为 AST, 获取模块依赖。

  • Loader: 负责将文件输入 (比如图片、CSS、JavaScript 文件等等) 转换为 Module。Loader 通常只负责无副作用的转换工作,Loader 有点类似于 Shell 命令行

  • Plugin: 插件,为 Webpack 扩展实际的功能

Webpack 暴露了非常丰富的 Hooks,这些 Hooks 主要由两个主要的对象管理,即 CompilerCompilation。怎么理解这两个对象呢?从两个角度看:

  • 从构建工具的角度看, Compiler 代表的是 Webpack 构建的整体流程

  • 从模块的角度看, Compilation 则负责具体模块的编译流程

下面,我整理 Compiler 和 Compilation 暴露的常用的 hooks 以及调用的顺序。可以一窥 Webpack 的运行原理。

Compiler 生命周期

Compiler

Compilation 生命周期

Compilation

这些 Hooks 的详情介绍和使用,可以参考 Webpack 的文档。

我建议你去直接去看 Webpack 的源码,技巧是:搜索对应的 Hooks 是怎么被触发和消费的, 可以帮助你进一步理解它们的意义。

Rollup

跟 Webpack 相比,Rollup 的 hooks 更加精练。没有像 Webpack 一样区分 Compiler 和 Compillation,Loader 和 Plugin。

Webpack 暴露了很多 Hooks,有些文档上都没有提及,甚至有些连 Webpack 自己也没用上。

尽管这样子可以给开发者很大的定制空间,但对于初学者来说,就很容易被这些细节淹没。

Rollup 构建 Hooks:

Build hooks

  • resolveId: 用于自定义模块查找逻辑

  • load: 用于自定义模块加载逻辑

  • transform:可以用于转换模块

  • moduleParsed:模块已解析

Rollup 代码生成 Hooks:

Emit Hooks

学习 Rollup 插件的最好方式,还是去临摹别人怎么写, 先从官方的插件开始吧。

编写跨平台的插件

除了 Webpack、Rollup,还有很多构建工具不停地被造出来,有没有办法开发一套跨平台的插件呢?

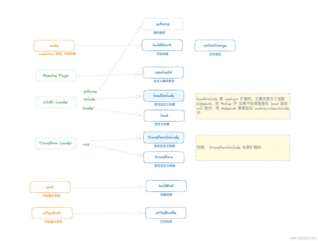
目前最佳答案是 unplugin, 它的主要贡献者还是 antfu 大佬。

unplugin 以 Rollup 插件 API 为基准,Rollup 这套 API 非常精练,这个抽象基本可以覆盖到主流的构建工具。

API

大家可以直接去看源码,代码并不多。以下是 Webpack 和 unplugin API 的映射关系:

Webpack to Rollup

实战

接下来,是实战部分。

我在 《前端如何破解 CRUD 的循环》介绍了我们的组件库,示例如下:

import { defineFatForm } from '@wakeadmin/components'import { ElMessageBox } from 'element-plus'export default defineFatForm<{  // 🔴 这里的泛型变量可以定义表单数据结构  name: string  nickName: string}>(({ item, form, consumer, group }) => {  // 🔴 这里可以放置 Vue Hooks  // 返回表单定义  return () => ({    // FatForm props 定义    initialValue: {      name: 'ivan',      nickName: '狗蛋',    },    submit: async (values) => {      await ElMessageBox.confirm('确认保存')      console.log('保存成功', values)    },    // 🔴 子节点    children: [      item({ prop: 'name', label: '账号名' }),      item({        prop: 'nickName',        label: '昵称',      }),    ],  })})

现在有一个问题,defineFatForm 这种写法不支持热更新,每次修改都会重刷页面,体验很差。

因此今天我们就来写一个插件,让我们的组件库 define* 写法也支持像 Vue defineComponent 一样的热更新。

defineComponent 的热更新实现可以参考 @vitejs/plugin-vue-js

Vue 热更新初识

来简单看看 Vue 是怎么实现热更新

SFC (Single File Component)文件编译之后,Vue 插件会注入以下代码:

// 🔴 _sfc_main 是 SFC 编译出来的 Vue Component 组件_sfc_main.__hmrId = '模块ID'// 🔴 注册组件记录typeof __VUE_HMR_RUNTIME__ !== 'undefined' && __VUE_HMR_RUNTIME__.createRecord(_sfc_main.__hmrId, _sfc_main)export const _rerender_only = true// 🔴 vite 热更新import.meta.hot.(mod => {  // 🔴 当前模块更新后会触发当前回调  if (!mod) return  const { default: updated, _rerender_only } = mod  if (_rerender_only) {    // 🔴 SFC 可以支持替换 render,不会丢失状态,开发体验会更好,    __VUE_HMR_RUNTIME__.rerender(updated.__hmrId, updated.render)  } else {    // 🔴 如果是 defineComponent 就这里走这里了,会触发 parent 完全重新渲染组件,状态会丢失    __VUE_HMR_RUNTIME__.reload(updated.__hmrId, updated)  }})

Vue 内部是怎么实现 HMR 的呢?

  • __VUE_HMR_RUNTIME__.createRecord(模块ID, 组件) 会将 “组件实现” 放到一个全局 Map 中,和 模块 ID 关联起来

  • 组件挂载时,将组件实例 + 模块 ID 关联起来:

    // 挂载时注册if (__DEV__ && instance.type.__hmrId) {  registerHMR(instance)}

    现在全局 Map 的结构类似:

    const records = {  [__hmrId]: {    initialDef: 组件实现,    instances: Set<[所有已渲染的组件实例]>  }  // ...}
  • 组件卸载后,同理从这个 Map 中移除实例

  • rerender: 更新 initialDef 和所有 “组件实例” render 方法,然后 update() 所有 “组件实例”

  • reload:更新 initialDef, 遍历所有 “组件实例”,调用 “组件实例” parent 节点 的 update() 方法,重新渲染当前组件

实现

首先,快速通过 unplugin-starter 初始化一个项目模板:

$ npx degit antfu/unplugin-starter unplugin-wakeadmin-components

在项目命名上,遵循 unplugin 的规范, 使用 unplugin-* 的形式, Vite 下,插件用法如下:

// vite.config.tsimport WakeadminComponents from 'unplugin-wakeadmin-components/vite'export default defineConfig({  plugins: [    WakeadminComponents({      /* options */    }),  ],})

先来写一个 Hello world,小试牛刀。

第一步, 我们先给 define* 方法调用加上 #__PURE__ 注释,避免被识别为‘副作用’,这个有利于 Tree-Shaking 和 死代码消除 (Dead Code Elimination)。

读者可以在 Terser REPL 上对比一下以下代码的优化结果:

// B 不会被清理掉const A = defineA({})const B = defineA({})console.log(A)
// B 会被清理掉const A = /*#__PURE__*/ defineA({})const B = /*#__PURE__*/ defineA({})console.log(A)

现在开始写插件的实现。首先定义插件的参数

import type { ParserOptions } from '@babel/core'
import type { FilterPattern } from '@rollup/pluginutils'

export interface Options {
  /**
   * 待处理的文件,默认 会处理 .jsx、.tsx 文件
   */
  include?: FilterPattern
  exclude?: FilterPattern

  /**
   * 是否开启 defineComponent 的处理,默认 false
   */
  enabledDefineComponent?: boolean

  /**
   * babel parser 插件,默认 ['jsx']
   * 如果是 tsx 文件,会加上 typescript
   */
  parserPlugins?: ParserOptions['plugins']

  /**
   * 调试模式
   */
  debug?: boolean
}

接着是实现:

import { UnpluginFactory, createUnplugin } from 'unplugin'
import { createFilter } from '@rollup/pluginutils'
import type { Options } from './types'
import babel, { PluginObj, ParserOptions } from '@babel/core'

const PLUGIN_NAME = 'unplugin-wakeadmin-components'
const t = babel.types

const DEFINE_FACTORIES = new Set(['defineFatTable', 'defineFatForm'])

function isDefineCall(node: babel.types.CallExpression) {
  return t.isIdentifier(node.callee) && DEFINE_FACTORIES.has(node.callee.name)
}

export const unpluginFactory: UnpluginFactory<Options | undefined> = (options, meta) => {
  const filter = createFilter(options?.include || /\.[jt]sx$/, options?.exclude)
  const enableDefineComponent = options?.enabledDefineComponent

  if (enableDefineComponent) {
    DEFINE_FACTORIES.add('defineComponent')
  }

  const REGEXP = new RegExp(`(${Array.from(DEFINE_FACTORIES).join('|')})`, 'g')

  return {
    name: PLUGIN_NAME,
    // 🔴 配置为 pre, 在其他 loader 之前处理
    enforce: 'pre',
    // 🔴 筛选要被转换的文件
    transformInclude(id) {
      const [filepath] = id.split('?')

      return filter(id) || filter(filepath)
    },
    //  🔴 转换逻辑
    transform(code, id) {
      if (code.match(REGEXP) == null) {
        // 没有包含 define* 跳过
        return null
      }

      const plugins: PluginObj[] = []
      const parserPlugins: ParserOptions['plugins'] = ['jsx']

      if (id.endsWith('.tsx')) {
        parserPlugins.push('typescript')
      }

      if (options?.parserPlugins) {
        parserPlugins.push(...options.parserPlugins)
      }

      plugins.push({
        visitor: {
          // 🔴  为 define* 添加 #__PURE__
          CallExpression(path) {
            if (isDefineCall(path.node)) {
              path.get('callee').addComment('leading', '#__PURE__')
            }
          },
        },
      })

      const result = babel.transformSync(code, {
        sourceFileName: id,
        sourceMaps: true,
        babelrc: false,
        configFile: false,
        plugins,
        parserOpts: {
          plugins: parserPlugins,
        },
      })

      if (result?.code == null) {
        return null
      }

      return {
        code: result.code,
        map: result?.map,
      }
    },
  }
}

export const unplugin = /* #__PURE__ */ createUnplugin(unpluginFactory)

export default unplugin

这里使用 Babel 来 parse 和 transform 代码。逻辑很简单,就是找到所有的函数调用,如果名称匹配到我们的 define* 列表,就给它添加 #__PURE__ 注释。

如果你对 Babel 代码感到吃力,可以看我之前写的文章 深入浅出 Babel 上篇:架构和原理 + 实战。

支持 HMR

接下来,我们正式添加 HMR 的逻辑。

我们需要在 JavaScript 文件中找出所有 define* 的 “导出”, 以下形式导出我们都需要支持:

// 命名导出
export const NamedExport = defineFatForm(/*...*/)
const AnotherNamedExport = defineFatForm(/*...*/)

// 另一种命名导出
export { AnotherNamedExport }

// 默认导出形式
export default defineFatForm(/*...*/)

转换后的代码类似于:

// 命名导出
export const NamedExport = defineFatForm(/*...*/)
const AnotherNamedExport = defineFatForm(/*...*/)

// 另一种命名导出
export { AnotherNamedExport }

// 🔴 默认导出形式, 使用一个临时变量存储,方便后面 patch
const __default__ = defineFatForm(/*...*/)
export default __default__

// 🔴 注册组件实例
if (typeof __VUE_HMR_RUNTIME__ !== 'undefined') {
  NamedExport.__hmrId = 'a1203740'
  AnotherNamedExport.__hmrId = 'bad12ad2'
  __default__.__hmrId = 'x12312w32'

  __VUE_HMR_RUNTIME__.createRecord('a1203740', A)
  __VUE_HMR_RUNTIME__.createRecord('bad12ad2', AnotherNamedExport)
  __VUE_HMR_RUNTIME__.createRecord('x12312w32', __default__)
}

// 🔴 vite HMR
if (import.meta.hot) {
  import.meta.hot.accept(
    ({
      NamedExport: __NamedExport,
      AnotherNamedExport: __AnotherNamedExport,
      default: __default,
    }) => {
      __VUE_HMR_RUNTIME__.reload('a1203740', __NamedExport)
      __VUE_HMR_RUNTIME__.reload('bad12ad2', __AnotherNamedExport)
      __VUE_HMR_RUNTIME__.reload('x12312w32', __default)
    }
  )
}

照着上面的约定,我们来实现看看:

// .. 省略
const DEFAULT_LOCAL_NAME = '__default__'

// 生成 hash 值
function getHash(text: string) {
  return createHash('sha256').update(text).digest('hex').substring(0, 12)
}

// 解析出来的热更新组件
interface HotComponent {
  local: string
  exported: string
  id: string
}

export const unpluginFactory: UnpluginFactory<Options | undefined> = (options, meta) => {
  // ....
  let isWebpack = meta.framework === 'webpack'
  let isVite = meta.framework === 'vite'

  const enableHMR = process.env.NODE_ENV === 'development' && (isWebpack || isVite)
  // ...

  return {
    // ...
    transform(code, id) {
      // ...
      // 🔴 记录查找到的组件
      const hotComponents: HotComponent[] = []

      // ...

      if (enableHMR) {
        // 🔴 支持热更新
        plugins.push({
          visitor: {
            // 🔴 处理命名导出
            ExportNamedDeclaration(path) {
              if (path.node.declaration && t.isVariableDeclaration(path.node.declaration)) {
                // 🔴 export const xxx = defineXXX() 形式
                const declarations = path.node.declaration.declarations
                for (const decl of declarations) {
                  if (
                    t.isIdentifier(decl.id) &&
                    decl.init &&
                    t.isCallExpression(decl.init) &&
                    isDefineCall(decl.init)
                  ) {
                    hotComponents.push({
                      local: decl.id.name,
                      exported: decl.id.name,
                      id: getHash(id + decl.id.name),
                    })
                  }
                }
              } else if (path.node.specifiers) {
                // 🔴 export { xxx } 形式
                const specifiers = path.node.specifiers
                for (const spec of specifiers) {
                  if (t.isExportSpecifier(spec)) {
                    // 查找变量定义
                    const binding = path.scope.getBinding(spec.local.name)
                    if (
                      binding &&
                      t.isVariableDeclarator(binding.path.node) &&
                      t.isCallExpression(binding.path.node.init) &&
                      isDefineCall(binding.path.node.init)
                    ) {
                      const exported = t.isIdentifier(spec.exported)
                        ? spec.exported.name
                        : spec.exported.value
                      hotComponents.push({
                        local: spec.local.name,
                        exported,
                        id: getHash(id + exported),
                      })
                    }
                  }
                }
              }
            },
            // 🔴 默认导出
            ExportDefaultDeclaration(path) {
              // export default defineXXX() 形式
              const declaration = path.node.declaration
              if (t.isCallExpression(declaration) && isDefineCall(declaration)) {
                hotComponents.push({
                  local: DEFAULT_LOCAL_NAME,
                  exported: 'default',
                  id: getHash(id + 'default'),
                })

                // 创建临时变量
                const variable = t.variableDeclaration('const', [
                  t.variableDeclarator(t.identifier(DEFAULT_LOCAL_NAME), declaration),
                ])
                const exportDefault = t.exportDefaultDeclaration(t.identifier(DEFAULT_LOCAL_NAME))
                // 替换 export default 为 export default __default__
                path.replaceWithMultiple([variable, exportDefault])
              }
            },
          },
        })
      }

      // ....

      if (hotComponents.length !== 0) {
        // 🔴 注入热更新代码
        const hmrCode = patchHotComponents(hotComponents, meta.framework, id, options?.debug)
        result.code = result.code + hmrCode
      }
      // ...
    },
  }
}

// ...

上面代码的主要逻辑是运用 Babel 来遍历导出语句,找出所有通过 define* 创建的组件。

接下来就是注入 HMR 的代码:

function patchHotComponents(
  hotComponents: HotComponent[],
  framework: 'vite' | 'webpack',
  id: string,
  debug?: boolean
): string {
  let hmrCode = ''
  let callbackCode = ''
  const debugCode = debug ? `\n  console.log('HMR reloading for ${id}')` : ''

  for (const c of hotComponents) {
    hmrCode +=
      `\n  ${c.local}.__hmrId = ${c.local}.__wkhmr = '${c.id}'` +
      `\n  __VUE_HMR_RUNTIME__.createRecord('${c.id}', ${c.local})`
    callbackCode += `\n  __VUE_HMR_RUNTIME__.reload("${c.id}", __${c.exported})`
  }

  hmrCode = `\nif (typeof __VUE_HMR_RUNTIME__ !== 'undefined') {\n${hmrCode}\n}\n`

  if (framework === 'vite') {
    // 🔴 vite
    hmrCode += `\nif (import.meta.hot) {
  import.meta.hot.accept(({${hotComponents
    .map((c) => `${c.exported}: __${c.exported}`)
    .join(',')}}) => {${debugCode}${callbackCode}\n})
}`
  } else {
    // 🔴 webpack
    hmrCode += `\nif (module.hot) {
  // 接受自身,
  module.hot.accept()
  if (module.hot.status() !== 'idle') {
    const {${hotComponents
      .map((c) => `${c.exported}: __${c.exported}`)
      .join(', ')}} = __webpack_module__.exports
    ${debugCode}
    ${callbackCode}
  }
}`
  }

  return hmrCode
}

Vite 和 Webpack 的 HMR API 有点差异。

相对而言 Vite 会更直观一点,使用 import.meta.hot.accept(callback) 一行代码就可以搞定,只要当前模块变动,回调就会被调用,并传入新的模块信息。

而 Webpack,要接受当前模块的更新,首先要调用一下 module.hot.accept(),表示未来的模块更新我可以自行处理。

后面每次代码模块更新,都会重新执行模块代码,我们通过 status === 'idle' 来区分首次执行,还是后续的热更新重新执行,如果是热更新执行,就 reload 组件。

总结

这篇文章我们走马观花讲了讲 Webpack 和 Rollup 的插件 API,接着引入了 Unplugin。

Unplugin 以 Rollup 的简练插件 API 为母版,这套 API 基本就是主流构建工具插件 API 的最小并集了,可以轻松兼容主流的平台。

接着,实战部分,我们基于 Babel 写了一个简单的 Vue HMR 插件。

如果读者想要进一步如何编写插件,可以临摹一些官方插件,再深一点,可以顺藤摸瓜看看源码。

扩展阅读

  • 深入浅出 Babel 上篇:架构和原理 + 实战

  • Vite

  • https://github.com/unjs/unplugin

  • Plugin API | webpack 中文文档

  • Rollup

  • How Webpack works?

  • vite-plugin-vue