Skip to content

本文由 简悦 SimpRead 转码, 原文地址 mp.weixin.qq.com

作者:狗头大军之江苏分军

https://juejin.cn/post/7255189826226602045

文件传输是一个常见的需求。对于大文件的下载和上传,直接使用传统的方式可能会遇到性能和用户体验方面的问题。

幸运的是,前端技术提供了一些高效的解决方案:文件流操作和切片下载与上传。本文将深入探讨这些技术,帮助你理解它们的原理和实现方法,以优化文件传输效率和提升用户体验。

一、前端文件流操作

在前端开发中,文件流操作是指通过数据流的方式处理文件,对文件进行读取写入展示等操作。下面详细介绍了前端文件流操作的几个基本概念和技术。

数据流和文件处理的基本概念

数据流是指连续的数据序列,可以从一个源传输到另一个目的地。在前端开发中,文件可以被看作数据流的一种形式,可以通过数据流的方式进行处理。 文件处理涉及读取和写入文件的操作,包括读取文件的内容、写入数据到文件,以及对文件进行删除、重命名等操作。

Blob 对象和 ArrayBuffer:处理二进制数据

在前端处理文件时,经常需要处理二进制数据。Blob(Binary Large Object)对象是用来表示二进制数据的一个接口,可以存储大量的二进制数据。Blob 对象可以通过构造函数进行创建,也可以通过其他 API 生成,例如通过 FormData 对象获取上传的文件。 而 ArrayBuffer 是 JavaScript 中的一个对象类型,用于表示一个通用的、固定长度的二进制数据缓冲区。我们可以通过 ArrayBuffer 来操作和处理文件的二进制数据。

代码如下:

import React, { useState } from 'react';function FileInput() {  const [fileContent, setFileContent] = useState('');  // 读取文件内容到ArrayBuffer  function readFileToArrayBuffer(file) {    return new Promise((resolve, reject) => {      const reader = new FileReader();      // 注册文件读取完成后的回调函数      reader.onload = function(event) {        const arrayBuffer = event.target.result;        resolve(arrayBuffer);      };      // 读取文件内容到ArrayBuffer      reader.readAsArrayBuffer(file);    });  }  // 将ArrayBuffer转为十六进制字符串  function arrayBufferToHexString(arrayBuffer) {    const uint8Array = new Uint8Array(arrayBuffer);    let hexString = '';    for (let i = 0; i < uint8Array.length; i++) {      const hex = uint8Array[i].toString(16).padStart(2, '0');      hexString += hex;    }    return hexString;  }  // 处理文件选择事件  function handleFileChange(event) {    const file = event.target.files[0];  // 获取选中的文件    if (file) {      readFileToArrayBuffer(file)        .then(arrayBuffer => {          const hexString = arrayBufferToHexString(arrayBuffer);          setFileContent(hexString);        })        .catch(error => {          console.error('文件读取失败:', error);        });    } else {      setFileContent('请选择一个文件');    }  }  return (    <div>      <input type="file" onChange={handleFileChange} />      <div>        <h4>文件内容:</h4>        <pre>{fileContent}</pre>      </div>    </div>  );}export default FileInput;

上面代码里,我们创建了一个名为 FileInput 的函数式组件。该组件包含一个文件选择框和一个用于显示文件内容的 <pre> 元素。当用户选择文件时,通过 FileReader 将文件内容读取为 ArrayBuffer,然后将 ArrayBuffer 转换为十六进制字符串,并将结果显示在页面上。

使用 FileReader 进行文件读取

FileReader 是前端浏览器提供的一个 API,用于读取文件内容。通过 FileReader,我们可以通过异步方式读取文件,并将文件内容转换为可用的数据形式,比如文本数据或二进制数据。 FileReader 提供了一些读取文件的方法,例如 readAsText()、readAsArrayBuffer() 等,可以根据需要选择合适的方法来读取文件内容。

将文件流展示在前端页面中

一旦我们成功地读取了文件的内容,就可以将文件流展示在前端页面上。具体的展示方式取决于文件的类型。例如,对于文本文件,可以直接将其内容显示在页面的文本框或区域中;对于图片文件,可以使用 <img> 标签展示图片;对于音视频文件,可以使用 <video><audio> 标签来播放。 通过将文件流展示在前端页面上,我们可以实现在线预览和查看文件内容的功能。

好的,这一部分就基本介绍完毕,总结一下。前端文件操作流是处理大型文件的一种常见方式,他可以通过数据流的方式对文件进行操作。Blob对象 和 ArrayBuffer是处理二进制数据的重要工具。而FileReader则是读取文件内容的的关键组件。通过这些技术,我们可以方便的在前端页面上进行操作或者文件展示。

二、文件切片下载

这一步就进入到我们今天文章主题了,先来主要的看下流程

graph LR
A(开始) --> B{选择文件}
B -- 用户选择文件 --> C[切割文件为多个切片]
C --> D{上传切片}
D -- 上传完成 --> E[合并切片为完整文件]
E -- 文件合并完成 --> F(上传成功)
D -- 上传中断 --> G{保存上传进度}
G -- 上传恢复 --> D
G -- 取消上传 --> H(上传取消)

传统文件下载的性能问题

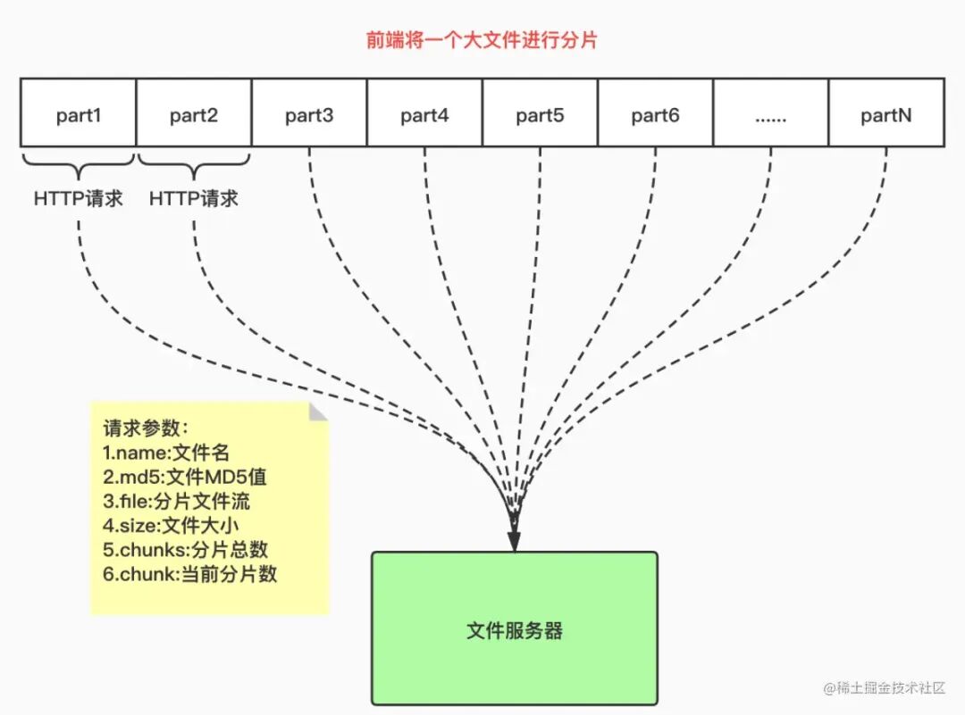
文件切片下载是一种提升文件下载效率的技术,通过将大文件分割成多个小片段(切片),并使用多个并发请求同时下载这些切片,从而加快整体下载速度。

传统的文件下载方式对于大文件来说存在性能问题。当用户请求下载一个大文件时,服务器需要将整个文件发送给客户端。这会导致以下几个问题:

  1. 较长的等待时间:大文件需要较长的时间来传输到客户端,用户需要等待很长时间才能开始使用文件。

  2. 网络阻塞:由于下载过程中占用了网络带宽,其他用户可能会遇到下载速度慢的问题。

  3. 断点续传困难:如果下载过程中出现网络故障或者用户中断下载,需要重新下载整个文件,无法继续之前的下载进度。

利用文件切片提升下载效率

文件切片下载通过将文件分割成多个小片段,每个片段大小通常在几百 KB 到几 MB 之间。然后客户端通过多个并发请求同时下载这些片段。这样做的好处是:

  1. 快速启动:客户端可以快速开始下载,因为只需要下载第一个切片即可。

  2. 并发下载:通过使用多个并发请求下载切片,可以充分利用带宽,并提高整体下载速度。

  3. 断点续传:如果下载中断,客户端只需要重新下载中断的切片,而不需要重新下载整个文件。

切片上传代码示例:

const [selectedFile, setSelectedFile] = useState(null); const [progress, setProgress] = useState(0); // 处理文件选择事件 function handleFileChange(event) {   setSelectedFile(event.target.files[0]); } // 处理文件上传事件 function handleFileUpload() {   if (selectedFile) {     // 计算切片数量和每个切片的大小     const fileSize = selectedFile.size;     const chunkSize = 1024 * 1024; // 设置切片大小为1MB     const totalChunks = Math.ceil(fileSize / chunkSize);     // 创建FormData对象,并添加文件信息     const formData = new FormData();     formData.append('file', selectedFile);     formData.append('totalChunks', totalChunks);     // 循环上传切片     for (let chunkNumber = 0; chunkNumber < totalChunks; chunkNumber++) {       const start = chunkNumber * chunkSize;       const end = Math.min(start + chunkSize, fileSize);       const chunk = selectedFile.slice(start, end);       formData.append(`chunk-${chunkNumber}`, chunk, selectedFile.name);     }     // 发起文件上传请求     axios.post('/upload', formData, {       onUploadProgress: progressEvent => {         const progress = Math.round((progressEvent.loaded / progressEvent.total) * 100);         setProgress(progress);       }     })       .then(response => {         console.log('文件上传成功:', response.data);       })       .catch(error => {         console.error('文件上传失败:', error);       });   } }

当涉及到切片上传和下载时,前端使用的技术通常是基于前端库或框架提供的文件处理功能,结合后端服务实现。

上面代码里我们提到了文件如何切片上传。

  • 当用户选择文件后,通过 handleFileChange 函数处理文件选择事件,将选择的文件保存在 selectedFile 状态中。

  • 当用户点击上传按钮时,通过 handleFileUpload 函数处理文件上传事件。

  • handleFileUpload 函数中,计算切片数量和每个切片的大小,并创建一个 FormData 对象用于存储文件信息和切片数据。

实现客户端切片下载的方案

实现客户端切片下载的基本方案如下:

  1. 服务器端将大文件切割成多个切片,并为每个切片生成唯一的标识符。

  2. 客户端发送请求获取切片列表,同时开始下载第一个切片。

  3. 客户端在下载过程中,根据切片列表发起并发请求下载其他切片,并逐渐拼接合并下载的数据。

  4. 当所有切片都下载完成后,客户端将下载的数据合并为完整的文件。

代码示例:

function downloadFile() {  // 发起文件下载请求  fetch('/download', {    method: 'GET',    headers: {      'Content-Type': 'application/json',    },  })    .then(response => response.json())    .then(data => {      const totalSize = data.totalSize;      const totalChunks = data.totalChunks;      let downloadedChunks = 0;      let chunks = [];      // 下载每个切片      for (let chunkNumber = 0; chunkNumber < totalChunks; chunkNumber++) {        fetch(`/download/${chunkNumber}`, {          method: 'GET',        })          .then(response => response.blob())          .then(chunk => {            downloadedChunks++;            chunks.push(chunk);            // 当所有切片都下载完成时            if (downloadedChunks === totalChunks) {              // 合并切片              const mergedBlob = new Blob(chunks);              // 创建对象 URL,生成下载链接              const downloadUrl = window.URL.createObjectURL(mergedBlob);              // 创建 <a> 元素并设置属性              const link = document.createElement('a');              link.href = downloadUrl;              link.setAttribute('download', 'file.txt');              // 模拟点击下载              link.click();              // 释放资源              window.URL.revokeObjectURL(downloadUrl);            }          });      }    })    .catch(error => {      console.error('文件下载失败:', error);    });}

我们看下代码,首先使用BLOB对象创建一共对象 URL,用于生成下载连接,然后创建a标签并且设置href的属性为刚刚创建的对象 URL, 继续设置a标签的download属性是文件名,方便点击的时候自动下载文件。

显示下载进度和完成状态

为了显示下载进度和完成状态,可以在客户端实现以下功能:

  1. 显示进度条:客户端可以通过监听每个切片的下载进度来计算整体下载进度,并实时更新进度条的显示。

  2. 显示完成状态:当所有切片都下载完成后,客户端可以显示下载完成的状态,例如显示一个完成的图标或者文本。

这里我们可以继续接着切片上传代码示例里的继续写。

代码示例:

// 处理文件下载事件  function handleFileDownload() {    axios.get('/download', {      responseType: 'blob',      onDownloadProgress: progressEvent => {        const progress = Math.round((progressEvent.loaded / progressEvent.total) * 100);        setProgress(progress);      }    })      .then(response => {        // 创建一个临时的URL对象用于下载        const url = window.URL.createObjectURL(new Blob([response.data]));        const link = document.createElement('a');        link.href = url;        link.setAttribute('download', 'file.txt');        document.body.appendChild(link);        link.click();        document.body.removeChild(link);      })      .catch(error => {        console.error('文件下载失败:', error);      });  }      <button onClick={handleFileDownload}>下载文件</button>  <div>进度:{progress}%</div>
  • 当用户点击下载按钮时,通过 handleFileDownload 函数处理文件下载事件。

  • handleFileDownload 函数中,使用 axios 库发起文件下载请求,并设置 responseType: 'blob' 表示返回二进制数据。

  • 通过监听 onDownloadProgress 属性获取下载进度,并更新进度条的显示。

  • 下载完成后,创建一个临时的 URL 对象用于下载,并通过动态创建 <a> 元素模拟点击下载。

三、大文件上传的问题与解决方案

传统的文件上传方式存在的问题

  • 大文件上传耗时长,容易导致请求超时。

  • 占用服务器和网络带宽资源,可能影响其他用户的访问速度。

  • 如果上传中断,需要重新上传整个文件,效率低下。

  • 难以实现上传进度的显示和控制。

前端文件切片上传的优势

  • 将大文件分割为更小的文件切片,分多次上传,提高上传效率和稳定性。

  • 提供上传进度的监控和展示,提高用户体验。

  • 充分利用浏览器的并发上传能力,减轻服务器负担。

  • 实现断点续传功能,避免重复上传已上传的部分。

实现前端切片上传的方法

  1. - 使用 JavaScript 的 `File API` 获取文件对象,并使用 `Blob.prototype.slice()` 方法将文件切割为多个切片。
  • 使用 FormData 对象将切片数据通过 AJAX 或 Fetch API 发送到服务器。

  • 在后端服务器上接收切片并保存到临时存储中,等待后续合并。

  • 在客户端通过监听上传进度事件,在进度条或提示中展示上传进度。 代码示例

const [file, setFile] = useState(null);  //用来存放我本地上传的文件const chunkSize = 1024 * 1024; // 1MB 切片大小  const upload = () => {    if (!file) {      alert("请选择要上传的文件!");      return;    }    const chunkSize = 1024 * 1024; // 1MB    let start = 0;    let end = Math.min(chunkSize, file.size);    while (start < file.size) {      const chunk = file.slice(start, end);            // 创建FormData对象      const formData = new FormData();      formData.append('file', chunk);      // 发送切片到服务器      fetch('上传接口xxxx', {        method: 'POST',        body: formData      })      .then(response => response.json())      .then(data => {        console.log(data);        // 处理响应结果      })      .catch(error => {        console.error(error);        // 处理错误      });      start = end;      end = Math.min(start + chunkSize, file.size);    }  };   return (    <div>      <input type="file" onChange={handleFileChange} />      <button onClick={upload}>上传</button>    </div>  );}

在上面的代码中,创建了一个名为Upload的函数组件。它使用了 React 的useState钩子来管理选中的文件。

通过onChange事件监听文件输入框的变化,并在handleFileChange函数中获取选择的文件,并更新file状态。

点击 “上传” 按钮时,调用upload函数。它与之前的示例代码类似,将文件切割为多个大小相等的切片,并使用FormData对象和fetch函数发送切片数据到服务器。

实现断点续传的技术:记录和恢复上传状态

  • 在前端,可以使用 localStoragesessionStorage 来存储已上传的切片信息,包括已上传的切片索引、切片大小等。

  • 每次上传前,先检查本地存储中是否存在已上传的切片信息,若存在,则从断点处继续上传。

  • 在后端,可以使用一个临时文件夹或数据库来记录已接收到的切片信息,包括已上传的切片索引、切片大小等。

  • 在上传完成前,保存上传状态,以便在上传中断后能够恢复上传进度。

import React, { useState, useRef, useEffect } from 'react';function Upload() {  const [file, setFile] = useState(null);  const [uploadedChunks, setUploadedChunks] = useState([]);  const [uploading, setUploading] = useState(false);  const uploadRequestRef = useRef();  const handleFileChange = (event) => {    const selectedFile = event.target.files[0];    setFile(selectedFile);  };  const uploadChunk = (chunk) => {    // 创建FormData对象    const formData = new FormData();    formData.append('file', chunk);    // 发送切片到服务器    return fetch('your-upload-url', {      method: 'POST',      body: formData    })    .then(response => response.json())    .then(data => {      console.log(data);      // 处理响应结果      return data;    });  };  const upload = async () => {    if (!file) {      alert("请选择要上传的文件!");      return;    }    const chunkSize = 1024 * 1024; // 1MB    const totalChunks = Math.ceil(file.size / chunkSize);    let start = 0;    let end = Math.min(chunkSize, file.size);    setUploading(true);    for (let i = 0; i < totalChunks; i++) {      const chunk = file.slice(start, end);      const uploadedChunkIndex = uploadedChunks.indexOf(i);      if (uploadedChunkIndex === -1) {        try {          const response = await uploadChunk(chunk);          setUploadedChunks((prevChunks) => [...prevChunks, i]);          // 保存已上传的切片信息到本地存储          localStorage.setItem('uploadedChunks', JSON.stringify(uploadedChunks));        } catch (error) {          console.error(error);          // 处理错误        }      }      start = end;      end = Math.min(start + chunkSize, file.size);    }    setUploading(false);    // 上传完毕,清除本地存储的切片信息    localStorage.removeItem('uploadedChunks');  };  useEffect(() => {    const storedUploadedChunks = localStorage.getItem('uploadedChunks');    if (storedUploadedChunks) {      setUploadedChunks(JSON.parse(storedUploadedChunks));    }  }, []);  return (    <div>      <input type="file" onChange={handleFileChange} />      <button onClick={upload} disabled={uploading}>        {uploading ? '上传中...' : '上传'}      </button>    </div>  );}

首先,使用useState钩子创建了一个uploadedChunks状态来保存已上传的切片索引数组。初始值为空数组。

然后,我们使用useRef钩子创建了一个uploadRequestRef引用,用于存储当前的上传请求。

handleFileChange函数中,我们更新了file状态以选择要上传的文件。

uploadChunk函数中,我们发送切片到服务器,并返回一个Promise对象来处理响应结果。

upload函数中,我们添加了断点续传的逻辑。首先,我们获取切片的总数,并设置uploading状态为true来禁用上传按钮。

然后,我们使用for循环遍历所有切片。对于每个切片,我们检查uploadedChunks数组中是否已经包含该索引,如果不包含,则进行上传操作。

在上传切片之后,我们将已上传的切片索引添加到uploadedChunks数组,并使用localStorage保存已上传的切片信息。

最后,在上传完毕后,我们将uploading状态设为false,并清除本地存储的切片信息。

在实现大文件上传时要考虑服务器端的处理能力和存储空间,以及安全性问题。同时,为了保障断点续传的准确性,应该尽量避免并发上传相同文件的情况,可以采用文件唯一标识符或用户会话标识符进行区分。

四、优化用户体验:切片下载与上传的应用场景

后台管理系统中的文件下载和上传:

  • 文件下载:在后台管理系统中,用户可能需要下载大型文件,如报表、日志文件、数据库备份等。通过将文件切片下载,可以提高下载速度和稳定性,同时允许用户中断下载并从中断处继续下载。

  • 文件上传:后台管理系统中,用户可能需要上传大型文件,如数据导入、文件备份等。使用切片上传可以提高上传效率,分批上传文件切片,并显示上传进度,使用户能够了解上传的状态。

图片 / 视频上传和预览:

  • 图片上传和预览:在图片上传场景中,用户可以选择多张图片进行上传。通过切片上传,可以加快图片上传速度,并实时显示上传进度。同时,在上传完成后,可以提供预览功能,让用户可以立即查看上传的图片。

  • 视频上传和预览:对于较大的视频文件,切片上传可以确保上传过程可靠且高效。同时,可以实现上传进度的实时展示。上传完成后,通过切片下载技术,用户可以流畅地观看视频,无需等待整个文件下载完成。

云存储和云盘应用中的文件操作:

  • 文件分块上传:云存储和云盘应用通常需要处理大量文件的上传。通过切片上传可以提高上传速度和稳定性,并允许用户中断并继续上传。

  • 文件分块下载:当用户需要下载云存储或云盘中的大型文件时,可以使用切片下载技术,加快下载速度并提供中断恢复功能。

  • 文件预览和在线编辑:通过将文件切片并进行预览,在线编辑,可以提供更好的用户体验。用户可以在不需完全下载文件的情况下,直接预览和编辑文件。