Skip to content

本文由 简悦 SimpRead 转码, 原文地址 mp.weixin.qq.com

作者:广工小成

来源:SegmentFault 思否

网上看了一些 diff 的算法,但是感觉看完之后,还是那么的一知半解,为什么一个简单的 diff 算法,不能直接画个流程图就简单的明了了呢,说动就动,下面的是本人基于 vue 版本 2.6.11 源码为各位读友进行的解析

**Vue 的 diff 流程图
**

流程前说明

  1. 由于 diff 的过程是对 vnode(虚拟 dom)树进行层级比较,所以以同一层级作为例子

  2. 下面将旧节点列表的起始和终止节点称为 OS(OldStarVnode)和 OE(OldEndVnode),用 index 标志遍历过程 OS 和 OE 的变化。即 OS 和 OE 的 index 称为 OSIndex 和 OEIndex。同理得新节点的为 NS 和 NE,NSIndex 和 NEIndex,如下图

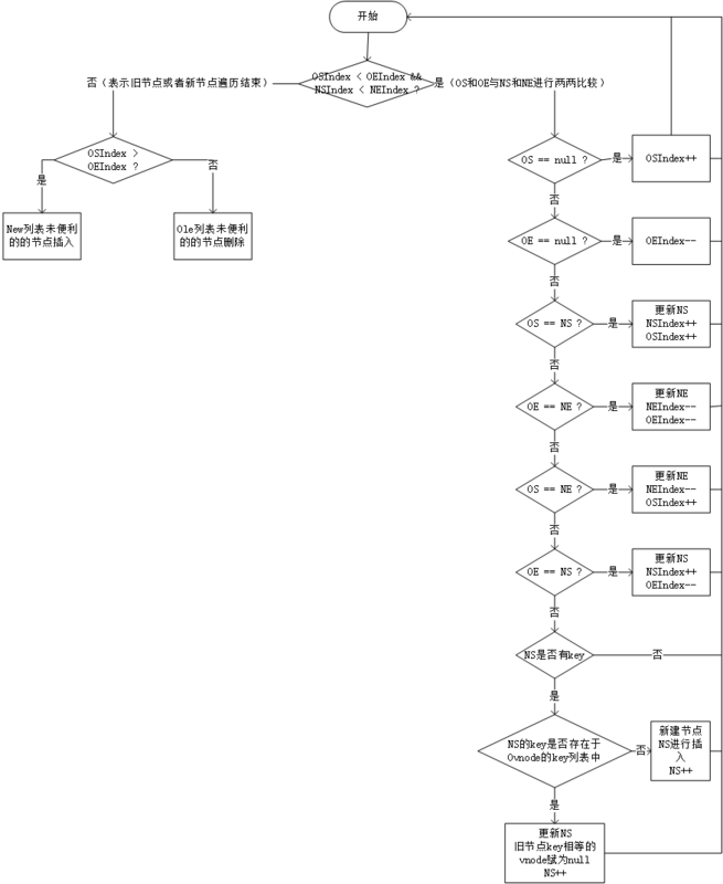
主流程

如下图:

文字版描述一下就是:

  1. 判断是否遍历完,未遍历则开始 2,否则,如果遍历完了旧节点列表,则未遍历的新节点则创建并且增加到节点列表,如果遍历完了新节点列表,则未遍历的旧节点在节点列表里面删除

  2. 对旧节点的 OS 和 OE 进行判空,如果为空,则跳过该节点,继续从 1 开始;否则继续 3

  3. 对 OS,OE,NS,NE 进行两两比较,如果相等,则更新节点并且指针向下一个移动,继续从 1 开始;否则继续 4

  4. 判断 NS 是否有 key,有 key 则判断 NS 是否在旧节点列表里面找到 key 一样的进行更新;否则创建 NS 并且插入节点列表

updateChildren 进行 diff 算法源码

function updateChildren (parentElm, oldCh, newCh, insertedVnodeQueue, removeOnly) {
    let oldStartIdx = 0
    let newStartIdx = 0
    let oldEndIdx = oldCh.length - 1
    let oldStartVnode = oldCh[0]
    let oldEndVnode = oldCh[oldEndIdx]
    let newEndIdx = newCh.length - 1
    let newStartVnode = newCh[0]
    let newEndVnode = newCh[newEndIdx]
    let oldKeyToIdx, idxInOld, vnodeToMove, refElm

    // removeOnly is a special flag used only by <transition-group>
    // to ensure removed elements stay in correct relative positions
    // during leaving transitions
    const canMove = !removeOnly

    if (process.env.NODE_ENV !== 'production') {
      checkDuplicateKeys(newCh)
    }

    while (oldStartIdx <= oldEndIdx && newStartIdx <= newEndIdx) {
      if (isUndef(oldStartVnode)) {
        oldStartVnode = oldCh[++oldStartIdx] // Vnode has been moved left
      } else if (isUndef(oldEndVnode)) {
        oldEndVnode = oldCh[--oldEndIdx]
      } else if (sameVnode(oldStartVnode, newStartVnode)) {
        patchVnode(oldStartVnode, newStartVnode, insertedVnodeQueue, newCh, newStartIdx)
        oldStartVnode = oldCh[++oldStartIdx]
        newStartVnode = newCh[++newStartIdx]
      } else if (sameVnode(oldEndVnode, newEndVnode)) {
        patchVnode(oldEndVnode, newEndVnode, insertedVnodeQueue, newCh, newEndIdx)
        oldEndVnode = oldCh[--oldEndIdx]
        newEndVnode = newCh[--newEndIdx]
      } else if (sameVnode(oldStartVnode, newEndVnode)) { // Vnode moved right
        patchVnode(oldStartVnode, newEndVnode, insertedVnodeQueue, newCh, newEndIdx)
        canMove && nodeOps.insertBefore(parentElm, oldStartVnode.elm, nodeOps.nextSibling(oldEndVnode.elm))
        oldStartVnode = oldCh[++oldStartIdx]
        newEndVnode = newCh[--newEndIdx]
      } else if (sameVnode(oldEndVnode, newStartVnode)) { // Vnode moved left
        patchVnode(oldEndVnode, newStartVnode, insertedVnodeQueue, newCh, newStartIdx)
        canMove && nodeOps.insertBefore(parentElm, oldEndVnode.elm, oldStartVnode.elm)
        oldEndVnode = oldCh[--oldEndIdx]
        newStartVnode = newCh[++newStartIdx]
      } else {
        if (isUndef(oldKeyToIdx)) oldKeyToIdx = createKeyToOldIdx(oldCh, oldStartIdx, oldEndIdx)
        idxInOld = isDef(newStartVnode.key)
          ? oldKeyToIdx[newStartVnode.key]
          : findIdxInOld(newStartVnode, oldCh, oldStartIdx, oldEndIdx)
        if (isUndef(idxInOld)) { // New element
          createElm(newStartVnode, insertedVnodeQueue, parentElm, oldStartVnode.elm, false, newCh, newStartIdx)
        } else {
          vnodeToMove = oldCh[idxInOld]
          if (sameVnode(vnodeToMove, newStartVnode)) {
            patchVnode(vnodeToMove, newStartVnode, insertedVnodeQueue, newCh, newStartIdx)
            oldCh[idxInOld] = undefined
            canMove && nodeOps.insertBefore(parentElm, vnodeToMove.elm, oldStartVnode.elm)
          } else {
            // same key but different element. treat as new element
            createElm(newStartVnode, insertedVnodeQueue, parentElm, oldStartVnode.elm, false, newCh, newStartIdx)
          }
        }
        newStartVnode = newCh[++newStartIdx]
      }
    }
    if (oldStartIdx > oldEndIdx) {
      refElm = isUndef(newCh[newEndIdx + 1]) ? null : newCh[newEndIdx + 1].elm
      addVnodes(parentElm, refElm, newCh, newStartIdx, newEndIdx, insertedVnodeQueue)
    } else if (newStartIdx > newEndIdx) {
      removeVnodes(oldCh, oldStartIdx, oldEndIdx)
    }
  }

附,源码中部分工具函数的解释:

isUndef 对节点进行判空

function isUndef (v) {
  return v === undefined || v === null
}

sameVnode 对节点进行判断是否相等

  1. 判断新旧节点的 key

  2. 判断新旧节点的属性(tag,isComment 表示是否是注释节点,isDef 表示是否为非空节点,sameInputType 表示是否同个 Input 节点)是否一致

  3. 判断新旧节点的加载函数 asyncFactory 是否一致

function sameVnode (a, b) {
  return (
    a.key === b.key && (
      (
        a.tag === b.tag &&
        a.isComment === b.isComment &&
        isDef(a.data) === isDef(b.data) &&
        sameInputType(a, b)
      ) || (
        isTrue(a.isAsyncPlaceholder) &&
        a.asyncFactory === b.asyncFactory &&
        isUndef(b.asyncFactory.error)
      )
    )
  )
}

patchVnode 更新节点

patchVnode 更新节点主要做以下事情,代码比较长就不贴了,影响读者,需要可以直接阅读源码:

  1. 判断 vnode 和 oldvnode 是否相等,相等直接返回

  2. 处理静态节点的情况

  3. 对 vnode 如果是可 patch 的情形进行调用 update

  4. 对 vnode 进行判断是否是根节点(即文本节点),如果是,则进行 5,否则则对其子节点进行遍历更新

  5. 判断 vnode 和 oldvnode 文本是否一样: 不一样则替换节点文本

最后

欢迎关注【前端瓶子君】✿✿ヽ (°▽°) ノ✿

欢迎关注「前端瓶子君」,回复「算法」,加入前端算法源码编程群,每日一刷(工作日),每题瓶子君都会很认真的解答哟!

回复「交流」,吹吹水、聊聊技术、吐吐槽!

回复「阅读」,每日刷刷高质量好文!

如果这篇文章对你有帮助,「在看」是最大的支持

》》面试官也在看的算法资料《《

“在看和转发” 就是最大的支持